国民党起义将军周惠元对四川和平解放的历史贡献及“成都双流周家将领”在中国正面抗日的历史奉献 暨周道刚将军发展实业救国对近代四川重庆两地经济快速崛起的历史功绩
(Chinese English bilingual 中英双文)
国民党起义将军周惠元对四川和平解放的历史贡献及“成都双流周家将领”在中国正面抗日的历史奉献
暨周道刚将军发展实业救国对近代四川重庆两地经济快速崛起的历史功绩
(权威历史档案)(前中文原文+后英文译文)
The historical contribution of Zhou Huiyuan, the general of the Kuomintang Uprising, to the peaceful liberation of Sichuan and the historical contribution of the "Chengdu Shuangliu Zhou Family Generals" in China's frontal resistance against Japan
General Zhou Daogang's historical contribution to the rapid economic rise of modern Sichuan and Chongqing through the development of industry to save the country
(Authoritative Historical Archives) (Original Chinese text + English translation)

[原成都双流红石周家大院“三代人物”代表:“周道刚”、“周惠元”、“周子言”、照] [Representatives of the "Three Generations" of the Zhou Family Courtyard in Shuangliu Hongshi, Chengdu: "Zhou Daogang", "Zhou Huiyuan", "Zhou Ziyan", photo]

[原成都双流红石“周文富”照:他参与了淞沪会战、台儿庄会战、武汉会战、等,均杀日寇无数…;武汉弃守后,周文富团长奉命留置大别山,转入敌后抗日游击作战,后以身殉国,年仅37岁] [Original photo of "Zhou Wenfu" from Shuangliu Hongshi, Chengdu: He participated in the battles of Songhu, Taierzhuang, Wuhan, etc., killing countless Japanese invaders... After abandoning the defense of Wuhan, Captain Zhou Wenfu was ordered to detain the Dabie Mountains and engage in anti Japanese guerrilla warfare behind enemy lines. He later sacrificed his life for the country at the age of only 37]
一、引言:历史转折中的民国“父子将军”
周惠元(1904年生)出生于原成都市双流县红石舟渡周家大院,是中国近代史上一位重要的军事政治人物,作为黄埔军校第一期第一队优秀毕业生、孙文学会骨干成员、国民党中央军校总队长兼战术教官、国民党中央军校核心人物、国民党党务工作核心人物、四川本地将军、三民主义践行者等,周惠元在“国民革命军北阀战争”和“中国抗日战争”和“解放战争时期”都扮演了重要角色,有英勇表现。尤其在1949年四川和平解放的历史进程中,周惠元以川康绥靖公署少将参军的身份通电全国,率部率先在成都市附近的彭县起义(注:现在指的成都起义,实质就是指国军在成都附近的“彭县或彭州”起义),在周惠元本地起义将军的带动下,国民党军在四川的90多万部队就有36万人起义(其中:周惠元直接前后组织和动员的总计有26万国军部队起义,包括大量美式装备精锐部队),和15万国军投诚;周惠元将军的成功行动,展示了军事才能、政治智慧、历史担当,也彻底打乱了国民党军准备的“川西大决战”的部署,彻底粉碎了蒋介石以西南为“复兴基地”的迷梦;也阻止了胡宗南集团进入西康、退往云南、逃往国外的实施计划。周道刚周惠元父子将军为四川和平解放,和中国解放事业做出了贡献。
周惠元是北洋政府四川省督军、省主席、上将衔、国民参政会参政员、民国著名实业家“周道刚”的长子(注:周道刚的四个儿子中,周惠元居其长)。父子都出生于原成都市双流县红石舟渡周家大院,祖上显赫,历代书香世阀,家境殷实。
周家是清末四川武备系后期代表,四川武备系是四川近代史上的第一个军阀派系,周道刚作为武备系的后期首脑,对四川和中国的历史都产生了影响。北洋北京政府于1917年12月18日正式授予周道刚“保威将军”称号。
“成都双流周氏”在川军中担任高级将领人才如云,“成都双流周氏将领”不仅均受过良好教育,拥有高学历,部分还具有“海外留学”学历,兼具广阔国际视野与全球化格局的多元视角;在民国初那个年代,令人肃然起敬、深怀敬佩。
一个家庭世代相继,连续涌现出多位高学历、高文化将领,即便放眼世界,也实属罕见。
(“成都双流周氏”在川军中担任高级将领部分花名册:周世英[1889年生]、周子龙[1891年生]、周文富[1903年生]、周克修[1907年生]、周克良[1918年生]、等,这些人物都在民国时的四川历史舞台上扮演了重要角色,关于人物详细介绍,详见本文专属章节……)
在周惠元小的时候母亲因病早丧,父亲周道刚因公事特别繁忙很少顾家,小时候的周惠元不但学习成绩优异,他是家中长子,在家还要照顾更年幼的弟妹,表现非常的懂事,深得父亲周道刚喜欢,并重点培养。同时周惠元长相英俊帅气、面如冠玉、气质出众、妥妥的民国美男子模样,自带谦谦君子的儒雅气场。
在家族的影响下,周惠元从小接受了良好的教育,早年就读于成属联中(今石室中学),后考入天津南开中学、国立北京师范大学;周惠元以优秀的成绩毕业于国立北京师范大学后,北洋政府曹锟总统推荐周惠元公派美国留学,但周惠元拒绝“曹锟”的推荐,自愿放弃了美国留学名额,而选择“李大钊”的推荐,与同乡同龄的发小“孙元良”一起,南下同赴广州,考入黄埔军校第一期。
“周道刚”是民国时,四川现代工业、现代交通、现代商业的开创人、奠基人、民国著名实业家(关于周道刚创办各种实业详情,详见本文专属章节……),家境富庶,也因此在“长子周惠元”考入黄埔军校后,周家族在经济上出资支持黄埔军校的前期建设发展;因周家族在经济上出资支持黄埔军校前期建设,得到了“孙中山”、“胡汉民”、“廖仲恺”的高度肯定,这也为周惠元提供了广阔的空间,使他在青年时期接触到了当时中国的政治军事精英。另外周家广泛的高等教育背景,使周惠元在民国同时代的军人中具有更高的文化素养。

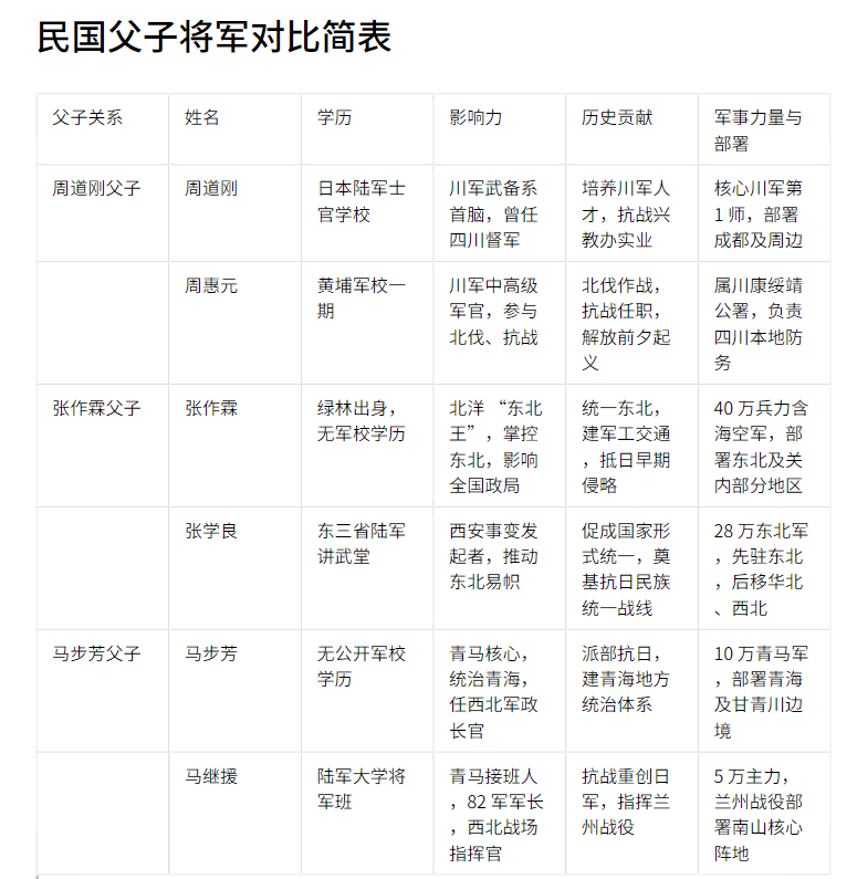
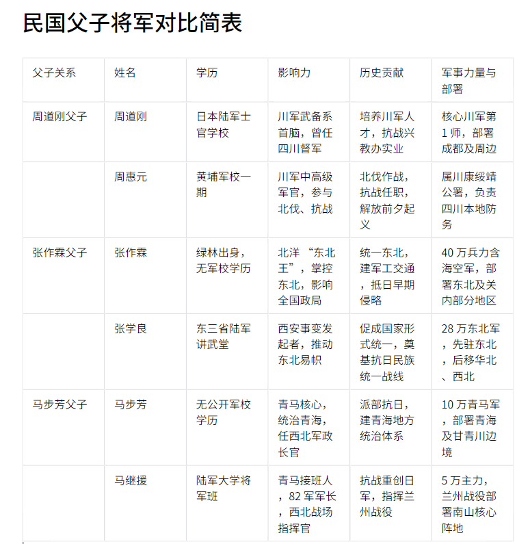
[民国“周道刚周惠元父子将军”与其他将军对比简表]

[成都市档案馆永久保留的“周惠元”部分原始档案资料]

[后辈“周汉林”同志,向孙中山先生致敬! 2009年1月照]

[周子言之孙“周汉林”同志,展示马英九书法]

[川军“死字旗”旗上的“伤时拭血 死后裹身”这八个字,正是无数川军将士的壮烈誓言。后辈“周汉林”向抗日英烈致敬!]
二、周惠元的军事生涯与政治立场
2.1 周惠元起义前的军事简历
①1924年5月,经“李大钊”推荐考入黄埔军校第一期第一队,11月30日完成学业,1925年6月25日补行毕业典礼。
②1925年留校任军校第二期政治部指导股指导员,负责学员政治指导与思想教育工作。和加入国民党组织“孙文主义学会”,成为骨干成员,组织学会相关活动,在早期国民党内部派系中明确立场。
③1925年参加东征作战,调任国民革命军第一军指导员(属“何应钦”部),先后参与两次东征战役,随部队平定“陈炯明”叛乱,积累实战经验。
④1926年7月参加北伐征程,随国民革命军总司令部政治部参加北伐战争,参与沿途宣传动员与部队政治工作;同年冬,北伐军占领武汉后,调任中央军事政治学校武汉分校和“张治中”团长一起负责学员军事训练。
⑤1927年宁汉分裂后,选择支持南京蒋介石政府,5月任驻衢州国民革命军总司令部。
⑥1928年,在二次北伐中因得罪蒋介石核心亲信“刘峙”而仕途受挫。(“刘峙”是蒋介石的核心亲信,更是国军里的大贪官,又被称为“长腿将军”“猪将军”等)。
⑦1929年随军北上平津,参与北方地区军事部署工作;年末随同学“曾扩情”返回四川,任国民政府特派四川团务视察员,负责重建四川省国民党组织,推动党务工作开展。
⑧1930年5月参加中原大战,随第二师(师长“顾祝同”)参加中原大战,在山东曹县及河南兰封、考城一带与冯玉祥、阎锡山联军作战;战后调任第五十二师党务特派员,负责部队党务建设。
⑨1932年洛阳成立中央军校第一分校,任军官训练队总队长,主导军官集训与战术教学;不久调回南京军校本部,深度参与军校日常教学管理。
⑩1932-1937年多职兼任,历任大队长、总队附、军事教官等职。(覆盖中央军校第8期至14期)。
⑪1934年任军官教育队上校组长,专注于学员战术训练与军事理论授课,培养大批基层军事人才。
⑫1937年“抗日战争”爆发后,参与军事抗日战争。
南京沦陷后中央军校迁至成都,后继续投身军事教育,保障战时军官培养工作连续不中断,为“中国正面军事抗日战场源源输入军事人才”。
⑬1940年后,任成都中央军校上校总队附兼战术教官,结合中国全面抗日军事实战经验,优化教学内容,强调战术灵活性与战场适应性。
⑭1945年日本投降后,任中央训练团总队附,同时兼任由军校裁撤人员编成的军政部军官大队大队长,负责军官安置与集训管理。
⑮1946年军官大队编入成都第二十八军官总队,仍任大队长。
⑯1946年任川康绥靖公署少将参军,参与川康地区军政管理工作。

[周惠元青年时期的重要老师“李大钊”照]

[周惠元的发小“孙元良”,他在解放战争后期丢下部队,携家人去了台湾]
2.2 周惠元对中国共产党的认识与转变
周惠元对中国共产党的认识和态度经历一个转变过程。在黄埔军校任职时期,他作为孙文主义学会的组织者和骨干成员,对中共持敌对态度。然而,随着中国政治局势的变化和中国抗日战争全面爆发,他在国民党内倾向于联苏、联共,是国民党内的“亲苏派”。特别是他在与中共领导的八路军、新四军共同抗日的过程中,周惠元对中共的好感不断增加。
在抗日战争后期,周惠元在成都中央军校执教,这一时期,他接触到了中共思想和相关人士,对中共的主张和实践有了更深入的直接了解。
2.3 国民党内的亲苏派“周惠元”,对国民党中央政策提出严肃质疑
周惠元对国民党中央政策一直存在显著争议,在抗战胜利后,周惠元向中央当局正式提出了严肃质疑,但收到效果甚微。后国共内战爆发,周惠元对孙中山先生创建起来的中国国民党已经失望,已经不是他心中曾经的中国国民党,这种在思想上的转变,促使他在家乡四川做出起义的组织行动。
三、周惠元在四川和平解放中的具体行动
3.1 周惠元策反多年亲密好友“胡宗南”的尝试
周惠元与胡宗南是黄埔军校第一期的同窗,还是军校同寝室室友,曾经关系亲密,一直是长期交集,是老相识,这为他的策反工作提供了便利;周惠元在川康绥靖公署担任少将参军的职务,也使他有很多机会接触到胡宗南的精锐部下。
胡宗南是蒋介石最核心的嫡系,国民党在西南地区的重要军事将领,掌握着大量嫡系军队,如果能够成功策反胡宗南,将对四川和平解放产生重大影响。
然而,刚开始周惠元策反胡宗南的工作未能成功。这主要是因为胡宗南对蒋介石的忠诚,以及他对共产党政策的误解和恐惧。尽管如此,周惠元的策反尝试表明了他追求和平解放四川的积极态度和行动,这种精神值得肯定。
3.2 与中共的秘密联系
周惠元策反胡宗南的工作未能成功,之后,周惠元与中共方面建立了直接的秘密联系,为后面的行动做准备。这种联系主要通过以下几个渠道进行:
通过民主人士牵线:周惠元通过当时的民主人士,张澜、李济深等人,与中共方面建立了最初的联系。这些民主人士在国共之间起到了桥梁作用,为周惠元提供了解中共和沟通的渠道。
通过曾经在黄埔军校任职的关系:周惠元利用他在黄埔军校曾经任职的关系,与中共方面的黄埔同事和校友建立了联系。这些关系为周惠元提供了了解中共政策和意图的机会。
通过地下党组织:之后周惠元与中共川康地下党组织建立了直接联系,接受党的指示和建议。这些地下党组织为周惠元提供了重要的情报和支持。
周惠元与中共的秘密联系,使他能够更准确地把握当时的政治军事形势,为四川解放做更充分的准备。同时,这种联系也表明了周惠元追求和平、反对内战的政治立场。
3.3 周惠元与曾经黄埔军校老同事“周恩来”建立直接秘密联系,周家向解放军及时提出正确精准战略路线行动,和内外默契配合
周惠元与周恩来是黄埔军校的老同事、老相识,曾经周恩来任黄埔军校政治部主任,而周惠元在黄埔军校历任政治部指导员、军事教官、总队附、大队长等职,曾经两人在公开场合只是因政治立场原因而分道扬镳;周惠元与周恩来建立直接秘密联系后,周道刚周惠元父子二人对四川本地的特别了解,及时向解放军提出了如何在四川出兵的正确精准战略路线行动建议,和内外默契配合。
1949年11月至1950年4月,解放军第二野战军主力在第一、第四野战军各部配合下,追歼西南地区的国民党军,解放四川、云南、贵州3省及西康省大部(今属四川省)的重要战略行动。
周道刚周惠元父子二人协助解放军并正确建议精准出兵路线行动:以第3兵团主力和第四野战军之第47军为左集团,直出彭水、黔江地区,迂回敌之右侧,协同第四野战军之第50军、第42军及湖北军区部队所组成的右集团,会歼该敌于彭水以东地区。同时,华北第十八兵团及第一野战军一部由陕南、甘南入川,但不宜过早攻击,应积极吸引胡部于秦岭地区,待第二野主力断其退路后,迅速进占川北,挺进成都,协同二野主力,聚歼胡部,解放川、康地区。
周恩来的战略指示:1949年11月,中共中央副主席、军委副主席“周恩来”通过中共驻雅安电台王少春同志电告黄埔军校老同事周惠元将军,周惠元又及时转告刘文辉、邓锡侯、潘文华等将领,周恩来原电文:"大军行将西指,希望积极准备,相机配合,不宜过早行动,招致不必要的损失"。周惠元严格按照周恩来这一指示,在时机成熟时才动员起义,因此在起义时机的选择上非常谨慎。

[ “周恩来”同志1948年在西柏坡办公室 照]
3.4 周惠元将军组织成都市附近的彭县起义(注:现在指的成都起义,实质就是指国军在成都附近的“彭县或彭州”起义)
1949年12月初,周惠元以川康绥靖公署少将参军的身份,和几位川军高级将领,通电全国,宣布在成都市附近的彭县起义。
彭县起义是四川近代史上的重大历史事件。1949年12月9日,国民党西康省主席刘文辉、西南军政长官公署副长官邓锡侯、潘文华等川军将领当时率部9万余人精锐在成都市附近的彭县举行起义,(周惠元直接前后组织和动员的总计有26万国军部队起义,包括大量美式装备精锐部队)周惠元的成功行动,彻底打乱了国民党军“川西大决战”的部署,粉碎了蒋介石以西南为“复兴基地”的迷梦。也阻止胡宗南集团进入西康、退往云南、逃往国外的实施计划。

[1949年周惠元将军撰写的 全国通电原文]
3.5 彭县起义后,9万义军被对方20万大军包围,进入非常危急时刻,双方剑拔弩张,周惠元将军用智慧和家族力量化解危机
彭县起义后,起义军面临的首要任务是抵御胡宗南的进攻,这时胡宗南奉蒋介石之命,先率部分军队回流成都市,用武力解决刘文辉驻成都市武侯祠的部队,和去抄成都市双流县红石舟渡周道刚的老家,同时派罗广文、陈克非等攻打彭县起义据点,彭县这时处在胡宗南、孙元良、杨森等蒋介石精锐军队约20万人的包围之中。
在这危急关头,周惠元迅速稳定所涉起义部队的军心,有效避免了内部哗变与冲突,确保武装队伍的凝聚力,然后积极组织军事部署,邓锡侯九十五军分布在彭县南面、西面,以柏条河为屏障防阻,东面北至浦江,南至蒙阳镇布防,并把撤退的后路也考虑好了,积极在彭县关口(今丹景山镇)海窝子(今新兴镇)一带构筑坚固工事,周惠元凭借其丰富的经验,和对四川本地的了解,精准的防御和部署战事。
因周惠元的提前部署;更因周惠元对敌方将领的特别了解,敌方将领胡宗南、孙元良都是周惠元曾经黄埔军校第一期的同学挚友,孙元良还是周惠元的成都双流老乡;而黄埔军校的前期建设发展受成都双流红石舟渡周家族在经济上的资助,并且杨森还是周惠元的父亲周道刚在四川陆军速成学堂的学生;周惠元利用人脉关系和自身本地家族实力,暗中联络整合亲和平力量,经过周惠元多次外交周璇和积极行动,很快化解了对方20万人的包围。
3.6 周惠元将军对国民党军起义的推动
周惠元将军通电全国的彭县起义,对国民党军队的起义产生了重要推动作用和示范效应。
周惠元作为黄埔一期一队生、国民党中央军校总队长兼战术教官、国民党中央军校核心人物、国民党党务工作核心人物、四川本地将军、而且周惠元的周家族也是黄埔军校前期建设的经济资助者,他的起义表明连蒋介石的嫡系军校将领也对国民党失去了信心。这种示范效应对于瓦解国民党军队的士气,推动更多国民党军队起义具有重要作用。
这种示范效应主要表现在以下几个方面:
提供了成功的先例:彭县起义的成功,为川西地区其他国民党军提供了一个成功的先例,证明了起义是一条可行的道路。
增强了起义的信心:周惠元等国民党将领的起义行动,增强了其他国民党军将领和士兵起义的信心,减少了他们对起义后果的担忧。
提供了组织经验:彭县起义的组织和实施经验,为其他国民党军的起义提供了重要参考,促进了起义的顺利进行。
提高起义部队的凝聚力:周惠元利用他在四川的军政界的影响力和自身成都家族的影响力积极宣传起义的必要性和好处,提高了起义部队的凝聚力和士气。
增强起义决策的科学性:周惠元凭借丰富的经验和对局势的深入分析,为其他国民党军起义决策提供了重要的参考意见,增强了起义决策的科学性和可行性。
扩大起义的影响范围:周惠元利用他的人脉网络和家族关系,积极动员其他国民党将领和部队参与起义,扩大了起义的影响范围。
在彭县起义的影响下,川西地区的国民党军纷纷宣布起义,加速了四川和平解放的进程。这些起义包括:
1949年12月10日,国民党第95军军长黄隐在彭县宣布起义。
1949年12月24日,国民党第15兵团司令官罗广文、第20兵团司令官陈克非在郫县安德铺宣布起义。
1949年12月25日,国民党第7兵团司令官裴昌会在德阳孝泉镇宣布起义。
1949年12月26日,国民党第16兵团司令官董宋珩、副司令官曾苏元在广汉宣布起义。
在周惠元本地起义将军的带动下,国民党军在四川的90多万部队就有36万人起义(其中:周惠元直接前后组织和动员的总计有26万国军部队起义,包括大量美式装备精锐部队),和15万国军投诚,这些起义和投诚,大大减少了解放军解放四川的阻力,也减少了人员伤亡和财产损失,为四川的和平解放做出了重要贡献。
3.7 周惠元利用自己在旧政权中的影响力,帮助新政权顺利接管各项事务
周惠元依托自己成都本土将军的身份及在川军中多年积累的人脉和自身周家族的力量,积极协助解放军接管成都,及联络成都周边地方武装与乡绅群体,传递"战则民苦,和则民安"的主张,瓦解国民党政权的基层统治根基,维护地方稳定。也参与了对地方顽固国民党残余军队的策反工作,比如往集结在温江,郫县、崇宁(今唐昌镇),新都、广汉,什邡等地的国民党军去作起义策反的工作,顺利解了崇、彭、灌之危,紧接着又争取了驻温江的罗广文兵团倒戈,在郫县起义。
3.8 成都起义实质是指彭县(彭州)起义,它产生的“蝴蝶效应”,影响整个四川和大西南的解放,并导致“蒋介石”仓皇出逃
周惠元组织动员的彭县起义对国民党内部产生了强烈的分化瓦解作用,这次起义是继北平、湖南两次起义后,大陆上的最后一次大规模起义,震惊了蒋介石集团;成都也是蒋在大陆的最后立足点,这次起义让“蒋介石”心惊肉跳,他怕重蹈西安事变覆辙,赶忙于彭县起义的次日下午2时在成都凤凰山机场登上"中美"号专机飞往台湾。蒋介石的仓皇逃离,标志着国民党在大陆统治崩溃。
3.9 周惠元曾经黄埔军校老同事“周恩来”的评价
成都市附近的彭县(彭州)起义成功后,周恩来的评价原文是:"彭县起义是继北平、湖南两次起义后,大陆上的最后一次起义,震惊了蒋介石集团,连最后一场美梦也破灭了"。
3.10 成都和平解放,千年古城完好无损;也标志着国民党在大陆统治基本结束
在周道刚周惠元等本地将军的带动下,国民党军在四川的90多万部队就有36万部队起义和15万部队投诚,这种大规模的倒戈,使国民党军在西南地区的军事力量瞬间瓦解,对整个西南战役的速胜起到了良好的作用。
彭县12月9日起义,成都12月27日实现和平解放,整个过程仅用了18天,成都千年古城完好无损,创造了和平起义的军事奇迹。这种快速的解放进程,大大缩短了全国解放战争的时间。成都的解放也标志着国民党在大陆统治基本结束。
3.11 周惠元部队对胡宗南部队产生了巨大的牵制作用,在解放军的正确战略路线攻势下,国民党军有40万人被歼,胡宗南部也被彻底消灭
周惠元部队对胡宗南部队产生了巨大的牵制作用。起义打乱了蒋介石预谋与我军作最后"川西大决战"的部署,动摇了国民党当局妄图建立所谓“陆上基地”的根基。起义帮助了我军阻截并关闭了胡宗南部逃窜康、滇的大门,加快了解放大西南的进程,减少了人员的伤亡和城市的破坏。
在解放军的正确战略路线攻势下,国民党军有40万人被歼,号称“天下无敌”的蒋介石核心嫡系胡宗南部也被彻底消灭。
四、周惠元在起义中的作用
4.1 起义决策作用
周惠元参与了起义计划的制定和修改工作。他根据自己对国民党军队部署的了解,提出了具体的起义行动计划,包括如何控制重要军事设施、如何应对可能的抵抗等。这些建议为起义的顺利进行提供了重要保障。
4.2 起义部队的组织与动员
周惠元在起义部队的组织和动员方面发挥了重要作用。他利用自己在四川军政界的影响力,积极组织和动员部队参与起义。
主要通过以下几个方面开展工作:
情报收集:周惠元利用自己本地将军和职务便利的优势,收集了大量关于国民党军队部署和行动计划的情报,为起义决策提供了重要依据。
宣传动员:周惠元向部队官兵宣传共产党的政策和起义的意义,提高了官兵对起义的认识和支持度。他利用自己的军事和政治经验,深入浅出地解释了起义的必要性和好处,有效消除了官兵的顾虑。
组织协调:周惠元协调了川康绥靖公署内部各部门之间的关系,确保了起义准备工作的顺利进行。他还与其他起义将领保持密切联系,共同制定起义计划,确保了起义行动的协调一致。
周惠元的这些工作,为起义的成功奠定了坚实的组织基础。他的努力使得起义部队能够在关键时刻迅速集结,形成了强大的战斗力,为起义的成功做出了重要贡献。
4.3 起义后的部队整编与稳定
周惠元等人进行起义部队整编和地方稳定工作,为四川的和平过渡做出了贡献。
在部队整编方面,周惠元主要做了以下工作:
思想教育:周惠元对起义部队进行思想教育,帮助官兵转变思想,适应新的政治环境。他组织官兵学习共产党的政策和解放军的纪律,提高了官兵的政治觉悟和纪律性。
军事训练:周惠元参与了起义部队的军事训练工作,帮助提高部队的战斗力。他根据解放军的训练方法,结合起义部队的实际情况,制定了针对性的训练计划,有效提高了部队的作战能力。
组织调整:周惠元协助解放军对起义部队进行组织调整,优化了部队结构,提高解放军的指挥效率。
在地方稳定方面,周惠元积极参与了对地方治安的维护和社会秩序的恢复工作。他组织部队协助地方政府开展工作,打击了国民党残余势力和土匪的破坏活动,为四川的和平过渡创造了良好的社会环境。
4.4 周惠元的历史贡献具有以下几个特点
务实性:周惠元的起义行动不是一时冲动,而是基于对当时政治军事形势的深入分析和判断。他认识到国民党统治的腐败和不可持续性,选择了顺应历史潮流的道路。
针对性:周惠元在起义过程中,针对国民党军队的弱点和共产党的优势,提出了具体的起义计划和行动方案,具有很强的针对性和可操作性。
系统性:周惠元不仅自己参与起义,还积极组织和动员其他国民党将领和部队参与起义,形成了系统性的起义行动,大大增强了起义的影响力和效果。
持续性:周惠元在起义后继续为四川的和平稳定和发展做出贡献,体现了他对国家和人民的责任感和使命感。
五、成都双流红石舟渡周家对四川和平解放的影响
周道刚将军作为四川军政界的元老,深知四川局势的复杂,目睹国民党政权的腐败与内战的残酷,一直坚决反对“以四川为战场”的荒谬决策。
周道刚利用自己在川军旧部、地方士绅中的深厚影响力,积极联络各界爱国人士,奔走呼号倡导“停止内战、和平建国”。他苦口婆心劝说国民党军中的川籍将领认清形势、放弃抵抗,切勿让四川沦为战乱之地。(比如成都解放前夕,面对国民党顽固派企图破坏市政设施、焚烧粮仓的阴谋,周道刚联合地方贤达挺身而出,组织民众保护城市基础设施、维持社会秩序,成功阻止了不必要的破坏与牺牲,为解放军顺利接管成都扫清障碍)
周道刚将军相继,前后发力,以实际行动为四川和平解放筑牢根基,成为家乡免于战火浩劫的重要推动者。
周惠元将军撰写的起义全国通电,原文中明确要求:“所属川、康全体军政人员,一律服从北京政府的领导,并尽忠职守,保护好川、康两省全境社会秩序、人民安全、公私财产,随时等候解放军之接收;并积极配合解放军,肃清国民党之残余,以期川、康两省全境早获解放,人民早享太平。”他这一要求得到了有效执行,四川各地的社会秩序很快得到恢复。
起义保护了四川的城市设施和人民生命财产安全,守护了巴蜀大地的文化遗产与经济根基,也保护了重要的战略资源(四川是中国重要的战略后方,拥有丰富的资源和重要的工业设施,和平解放使这些资源和设施得到了完整的保护),为新生中国的建设提供了重要支撑。
国民党父子将军周道刚周惠元,用军中声望与本土情怀,在时代洪流中书写了保境安民的动人篇章,成为家乡免于战火浩劫的重要推动者,彰显了乱世中知识分子与军人的良知担当。

[这是建于清朝嘉庆年间,原成都双流红石舟渡周家大院,如今仅存小部分历史老墙 照]
六、周道刚将军发展实业救国对近代四川重庆两地经济快速崛起的历史功绩
周道刚退出军政界后,虽然在1941年还当选国民参政会参政员,但这些只是议政类角色,未再回归军政核心圈层。周道刚主要精力投身实业,开创"实业救国"的实践,这种"实业救国"的理念,影响了后来的四川企业家,成为四川商业文化的重要组成部分。
周道刚"实业救国"重要部分如下:
6.1 开创四川化工产业
1911年8月,周道刚与好友“董修武”创办“同益曹达公司”,填补了四川化学工业的空白,(曹达是日语"纯碱"的音译,纯碱是重要的工业原料,广泛应用于玻璃、纺织、食品、制药等行业)曹达厂(即纯碱厂)设在彭山青龙场,这是四川省第一座化工厂,也是当时国内最早兴办的纯碱厂。
该厂的产品不仅满足了当地的需求,还远销其他地区,为四川的经济发展做出了贡献。曹达厂在抗战期间坚持生产,为前线提供了大量急需的工业原料。
周道刚创办的"同益曹达公司"是四川化学工业的开端。如今,四川已形成了石油化工、天然气化工、磷硫钛锂化工、精细化工、绿色建材等完整产业体系。建成国家级化工园区和省级化工园区共20 余家。拥有泸天化、川化、福华通达、等知名企业。
钛白粉、基础锂盐、正极材料等产品产能居全国前列。氟硅材料、芳纶纤维、发电玻璃、玄武岩纤维等在全国具有重要影响。
从1911年“周道刚”的“同益曹达公司”开启四川化工先河,至如今形成完整产业体系,2024 年四川化工产业营收突破 7000 亿元,已成为四川的基础产业和支柱产业,直接带动约 50 万人就业,间接带动超 150 万人就业。

[图为:位于四川省眉山市的化学超级工厂 2024年照]
6.2 开创四川汽车产业
1926年,周道刚亲自选址,在成都市“春熙路”开办了四川第一家汽车销售和运输企业,取名"益蜀公司",其意是做有益四川汽车发展的生意,主销美制福特小汽车及客车底盘,不仅填补了四川汽车销售的空白,还开创了全新的商业模式,而第一批购车人便是准备开设马路客运班线的成商、裕达、利民、安利等数家民营汽车运输公司。随后,川内各防区马路陆续建成通车,新办的汽车公司大都放弃了远赴上海订车,转而涌入春熙路订购福特客车和小汽车。
周道刚为四川引入现代交通工具,推动四川交通运输业的发展,为后来的公路建设和汽车运输奠定了基础,还带动了相关产业的发展。抗战期间,他的汽车公司还承担军用物资的运输任务,为抗战胜利做出了贡献。
周道刚创办的"益蜀公司"成为四川汽车产业发展的重要起点,为后来四川汽车工业的发展奠定了基础。如今,四川已成为中国重要的汽车产业基地之一,拥有 45 家整车企业和 1600 多家配套商,自主配套率超 80%,本地配套能支撑整车产业高效发展。一汽大众、一汽丰田、吉利、比亚迪、蔚来、小鹏等企业均在四川设立生产基地或研发中心。覆盖发动机、底盘、电池、电控等核心环节,零部件产业形成闭环。
从1926年“周道刚”的“益蜀汽车公司”开启四川发展汽车先河,至如今2024 年,四川汽车产量达到 89 万辆,实现汽车工业总产值超过 3500 亿元,直接带动约 3.2 万人就业,全产业链带动超10 万人就业。 

[中华民国时期四川省公路局核发的营业客车行车执照,这是记录民国至新中国初期四川民用客运交通的珍贵实物档案 照]

[图为:四川领克汽车制造有限公司 智能机器人生产车间 2024年照]
6.3 开创成都市中心商业
周道刚在春熙路的商业活动,为成都商业中心的形成奠定了基础;益蜀公司的设立对春熙路商业格局产生了深远影响,它吸引了其他汽车销售企业和配件商行在春熙路及周边地区开设,如美商美信洋行、美商其昌商行、成都达川公司、成都飞轮公司、成都美利汽车行等,它还催生了成都汽车运输的承揽行业,至1939年,春熙路周边聚集了87家经纪公司,形成"一所三商"的交通服务生态。然后,春熙路逐渐从"汽车路"转变为综合性的商业街,春熙路拥有了当时成都设备最为齐全的娱乐场所,戏园、茶园、国货商店一应俱全,1940年第一家独立西餐厅"耀华茶点室"入驻春熙路等,成为集购物、餐饮、休闲于一体的综合型商业街,逐渐成为了当时名副其实的成都第一路。
如今,春熙路已成为成都市最繁华的商业街区之一,汇集了众多国内外知名品牌,聚集了各类品牌首店600余家;形成了以远洋太古里、成都IFS为代表的现代商业综合体。
从1939年“周道刚”的公司带动春熙路的商业,至如今,2024年数据,春熙路商圈的年客流量突破2.4亿人次,商业营收900 亿元,直接带动约 15 万人就业。

[图为:成都市中心春熙路商圈 2024年照]
6.4 创办重庆大学
1929年在周道刚的支持支助下,重庆大学正式成立。
1920 年代四川境内大小军阀各据一方,军费开支占地方财政超 70%,教育资源被严重挤压;彼时重庆市作为四川省的商贸枢纽,却无一所综合性高等院校,重庆区域人才流失严重,这种 “有实业需求却无高教支撑” 的困境,成为周道刚筹建重庆大学的核心动力。
重庆大学筹建初期面临 “土地征用难”“地方势力阻挠” 等问题, 当时重庆市区可用地块多被地方武装或士绅把控,周道刚凭借其军政影响力,协调渝中区七星岗附近地块(早期校址核心区域),并出面斡旋地方武装,避免校舍建设受军阀冲突波及。
1929 年 2 月重庆大学筹备会成立时,虽有商界人士参与,但缺乏军政力量支持易被视为 “民间松散办学”;周道刚以 “前四川督军” 身份加入筹备会,不仅提升了学校的官方认可度,更推动四川省政府给予 “每年补助经费 2 万元” 的初步支持(相当于当时 150 名普通教师年薪总和)。
据《重庆大学校史初稿》记载,周道刚在筹备会议中明确提出 “办学需贴合国家民族需求,重实用、弃空疏”,建议增设工科(机械、土木)、农科(蚕桑、农学)专业, 周道刚这主张符合当时西南工业起步、农业发展的现实需求,为重庆大学后续成为 “西南工科重镇” 奠定了早期方向。
1929 年前后,国内军阀对教育的态度普遍呈现 “忽视或掠夺” 特征,与周道刚的选择形成鲜明反差,比如多数军阀的教育认知:如四川境内部分军阀将学校校舍改为军营(1928 年成都某中学因被军阀占用,被迫停课半年),或截留教育经费充作军饷(1929 年四川全省教育经费拖欠率超 60%);华北、东南军阀虽偶有 “捐资助学”,多为 “买名声” 的短期行为,极少深度参与院校筹建。但周道刚的核心差异,并非 “被动响应”,而是主动将教育支持与 “国家民族发展” 绑定,周道刚在 1929 年重庆大学开学典礼致辞中,他提到 “今日之学子,即明日之救国力量,防区可争,地盘可夺,然教育根基不可弃”,这种将教育置于军政利益之上的认知,在军阀群体中堪称 “异质存在”。
周道刚的支持不仅让重庆大学在 1929 年顺利招生(首届招收文、理、工三科学生 150 人),更产生了跨越时代的影响,结束了重庆无综合性大学的历史,至 1937 年抗战爆发前,已培养工科毕业生 300 余人,多数留在西南参与兵工、铁路建设,成为抗战时期西南工业的 “技术骨干储备”。
周道刚的行为为后续西南军政人物树立了范例 ,如周道刚的优秀学生“刘湘”,1930 年代开始效仿其做法,对本地院校给予经费支持,一定程度上缓解了西南高教的生存危机。直至 1949 年,在近代军阀群体中,能以 “长期深度参与高教筹建”,将教育与国家民族需求绑定,全国仍不足 5 人,周道刚的 1929 年实践,至今仍是研究 “军阀与近代教育关系” 的典型案例。
从1920年“周道刚”筹建重庆大学,至如今2024年,重庆大学发展成为中国的著名高校,更延续了周道刚1929 年 “重实用、兴国家” 的建校初心。

[图为:1929年在“重庆渝中区菜园坝”的重庆大学 画]

[图为:1929年10月12日,周道刚将军率部分四川军政、教育界人士出席重庆大学开学典礼 照]
6.5 主持建造成渝铁路
1932年,周道刚已经卸任四川督军、四川主席,但再次挺身而出,倡议修建成渝铁路,这建议得到了四川各军的响应,当时周道刚计划经费约2千万元,由四川“刘文辉”、“邓锡侯”、“田颂尧”三位军长预征粮税款,并组成成渝铁路筹备处,周道刚亲自担任成渝铁路筹备处委员长,全面负责铁路的筹备工作,周道刚草拟了《建筑成渝铁路办法大纲》,为铁路建设提供了详细的指导方针。其次,周道刚聘请了当时著名的铁路专家蓝田(蓝子玉)为总工程师,协助周道刚工作。
历史资料记载,周道刚对成渝铁路的线路规划如下:由重庆菜园坝出发,经九龙铺、小沱、铜罐驿,沿长江北岸而达江津;再由白沙镇东北行,经永川、荣昌、隆昌,于碑木镇渡沱江而达内江;再沱江西岸,经资中、资阳、简阳、赵家渡而达成都。全线共长五百三十余公里,两端连接本省之两大都市,沿线所经重要县境,计有十二县。周道刚还确定了重庆总站设在九龙坡(九龙铺),菜园坝设客站的规划,这一规划在后来铁路建设中得到实施,九龙坡站与成都站、重庆站成为成渝铁路上的三个一等站。
经过20年时间的波折,成渝铁路于1952年7月1日正式全部全线通车,虽然成渝铁路全线通车时间,不是周道刚任内完成,但周道刚的前期工作为后来成渝铁路全线通车奠定了基础。
在现代,成渝铁路已经成为成渝地区双城经济圈的重要交通干线,随着成渝高铁的开通,成渝两地的交通更加便捷,这一切都源于周道刚当年的倡议和努力。今天,成渝地区双城经济圈建设已经成为国家战略,这与周道刚当年的远见卓识不谋而合。值得我们在推进成渝地区双城经济圈建设中借鉴和思考。

[周道刚于1932年开始主持建造的成渝铁路,经过长达20年时间的波折,终于在1952年7月1日正式全线通车 照]

[1952年,新生中国领导毛泽东主席为,成渝铁路全线通车题写题词 照]
七、周道刚培养了大量川军军事人才,在中国抗日最艰难的情况下,川军为中国正面军事抗日做出重大贡献和牺牲、也为世界反法西斯战争和反纳粹斗争做出重要贡献。
四川武备学堂是四川创办的第一所军事学堂,也是四川近代军事教育的开端。该学堂创办于清末,周道刚作为早期留学日本的军事人才,参与了武备学堂的创办工作,并在学堂中担任重要职务。
周道刚积极推动军事教育的现代化改革,引进西方先进的军事理论和训练方法,培养了一批具有现代军事素养的军官,周道刚培养的这些军事人才后来成为四川各军队的骨干力量,在后来的抗日战争和解放战争中发挥了重要作用。
周道刚担任四川武备学堂教官、总办,四川陆军速成学堂监督,四川陆军小学堂总办,等职时,周道刚在执教期间的优秀学生:“刘湘”、“杨森”、“王铭章”、“李家钰”、“邓锡侯”、“潘文华”等,这些军事人才都为中国正面军事抗日做出重大贡献和牺牲、也为世界反法西斯战争和反纳粹斗争做出重要贡献(川军在中国战区浴血奋战,牵制了大量日本侵略军,间接支援了盟军在亚太和欧洲战场的作战,是世界反法西斯、反纳粹统一战线的重要组成部分)。

[周道刚的学生之一“刘湘“]
八、周道刚、周惠元父子将军的民族大义对家族的影响
8.1 成都双流红石舟渡周家历史
原成都双流红石舟渡周家历代书香世阀,老族谱记载祖上为“汉景帝后裔”,这有考古和文献证据等。
历史是因湖广填四川,祖先“周思志”等,从湖广行省迁入成都双流行医,经过“周图楠”、“周道楠”、“周庭域”、“周德均[仲平]”几代人的努力发展,周家逐渐成为当时成都的名门望族。
“双流红石舟渡周家大院老宅”的历史可追溯至清朝嘉庆年间(注:周家大院老宅于1951年收归公有,文革期间被毁,现在中心位置为“成都市双流区彭镇舟渡村的村委会办公用地”)。
成都双流红石舟渡周家(分支)字辈表:(文、思、楠、庭、德、元[原]、肇[少、绍]、洪[红、宏]、世、守、仁、孝、华、国、光、宗)。周家人,大部分都未按字辈起名,比如“洪字辈”的:周汉林(1984年生)、周鑫(1996年生)、周鹭(1997年生)、周伦(1974年生),“世字辈”的:周余谦(2013年生)、周艺余(2016年生)、周昱瑾(2023年生),都没按字辈起名。(注:字辈资料来源于中华人民共和国国家版权局受版权保护的[成都双流红石周氏家谱]的记载)

[原周家大院老宅,1951年收归公有,原老宅中心位置现为“成都市双流区彭镇舟渡村”的村委会办公场所]

[原成都双流红石(分支)舟渡周家“世”字辈的三位小朋友(部分世字辈小朋友)2025年照]
8.2 成都双流红石周家历史名人介绍
在清末民初,在家族的文化传承、重视教育、开阔的国际视野、和雄厚经济实力、等的条件下,成都双流周家涌现出数位英才、群星闪耀,令人肃然起敬、深怀敬佩,如:“周道刚(1875年生)”、“周例笺(1882年生)”、“周世英(1889年生)”、“周子龙(1891年生)”、“周列三(1900年生)”、“周文富(1903年生)”、“周惠元(1904年生)”、“周克修(1907年生)”、“周克良(1918年生)”、“周子言(1925年生)”、“周旭元(1927年生)”、等杰出人物,他们都在民国时期的四川和全国及世界,的历史舞台上扮演了重要角色。(注:“清末之前”和“解放之后”的时段…,成都双流周家出生的人才,未统计)

[“周列三”同志 画像]

[“周子言”同志,1985年3月照]
8.3 周家出了个四川大省的顶梁柱---救国实业家“周道刚”,为中国抗日最艰难的情况下,源源输入了不断的四川动力
周惠元的父亲周道刚算是家族最杰出的人物,更是四川大省的顶梁柱;他清末公派留学日本陆军士官学校,作为清末武备系的后期首脑,曾担任北洋政府四川省督军、四川主席、上将衔、国民参政会参政员,等重要职务,他不仅是一位军政领袖,更是一位实业家,是发展实业的优秀救国者,周道刚兴办了四川的现代化工业、铁路建设、公路建设、纺织业、汽车运输、发展汽车业务从无到有、发展商业起步到繁荣、兴办各类教育、培养军事人才等。这些实业为中国抗日最艰难的情况下,源源输入了不断的四川动力。
8.4 和平解放四川,是周家民族大义、爱国精神的体现
周道刚周惠元是成都双流红石周家族杰出人物,在周道刚周惠元组织行动的浪潮带领下,国民党军在四川的起义和投诚行动为中国的解放事业做出了重大贡献,周家顺应历史潮流、追求和平,这体现了他家族的民族大义和爱国精神。
8.5 周家兴办的实业,解放后全部上交国家,这些实业成为解放后四川重庆经济起步的基础,至今也还发挥着关键作用
周道刚兴办的四川现代化工业、四川现代化交通、四川现代化商业、四川现代化教育等实业,为中国抗日提供了源源不断的四川动力,解放后这些实业全部上交国家,这是“周家”爱国爱川和民族大义的表现,这些实业成为解放后四川重庆经济起步的基础,至今也还发挥着关键作用。
8.6 “成都双流红石舟渡周家”心怀家国大义与初心使命,毅然舍弃旧政权的权势和富裕,投身信仰马克思主义的新生中国,用抉择与行动诠释了对新生中国的赤诚与担当
成都双流红石,周道刚、周惠元父子和家族人,怀揣对家国的深切情怀与不变初心,不为旧政权的权势和富裕所缚,主动放下优渥生活,以赤诚之心坚定选择拥抱信仰马克思主义的新生中国。
解放后周家的全部实业、商业、房产、田地等…,全部上交,周家后辈生活多处于贫苦之中,多在清贫中度过,但其汉皇后裔家族传承积淀的家国情怀与精神气节始终未变,在精神层面上始终丰盈。

[退休正高级农艺师周勇,查勘周家祖辈耕耘过的,成都双流彭镇舟渡周家大田,2025年10月照]
8.7 基因传承,谦谦君子温润如玉,解放后周家后辈的日子过得都比较贫困(注:去台湾…等地的周家后辈,没统计),但再苦再穷周家重视教育的传统一直没丢
基因传承,谦谦君子温润如玉,解放后周家后辈的日子过得都比较贫困(注:去台湾…等地的周家后辈,没统计),但再苦再穷周家重视教育的传统一直没丢,成都双流红石舟渡周家后辈人才挤挤,比如“周子言”同志,1943年毕业于"国立四川大学",同年进入国民政府成都市政府工作,1949年作为当时青年才俊,毅然选择谢绝去台湾,随后进入“中国人民解放军第二野战军军事政治大学”接受学习,学习结束后随解放军南下,辗转贵州多地多单位工作过(文革期间被冤遭多次批斗和入狱,后国家首批平反,完全彻底恢复政治名誉),到1985年7月在贵州省遵义地区正安县教育局局机关光荣退休,一生主要从事文化和教育方面的工作,学识渊博、学术深厚、业绩丰硕,是文化名人,为国家做出贡献(退休后曾在1987年10月写信给在台湾昔日的亲属朋友同事,大家表明血浓于水、大家希望能相聚)。同时周子言其貌丰神俊朗、书面雅致、风骨卓然、秉君子之德、怀文人之骨。
而他孙“周汉林”同志,曾用名周亮,80年代在贵州省遵义地区正安县教育局家属院出生,2006年9月(21岁)时参加工作(体制内编制),他业余在天文学、宇宙学、宇宙演化预测方面、等…,有著作贡献。同时少年时“周汉林”也是颜值担当。
现家族后辈在发达地方的:有在台湾、有在美国、有在加拿大、有在北京等定居生活,出了几个博士后,在科研上有丰硕业绩。这也反映了“成都双流红石周家”重视教育的传统一直没丢。

[第一排 正中间位置为“周子言”同志,1978年3月 照]

[2019年周汉林同志与共建一带一路中东国家阿联酋的王室成员,文化交流与互学互鉴]

[周汉林同志业余被聘为非洲国家马达加斯加共和国的“国家顾问”,2021年周汉林与非洲国家大使进行民间文化交流 ]

[在2024年中俄文化年期间,周汉林同志在莫斯科同俄罗斯友人一起文化交流学习]
九、“成都双流周家将领”在中国正面抗日的历史奉献
民国时“成都双流周家”人才挤挤……,除了“周道刚”、“周惠元”、“周子言”这三代,代表人物外。周家其他重要人物介绍:
(一个家庭世代相继,连续涌现出多位高学历、高文化将领,即便放眼世界,也实属罕见)
(特注:包括双流周家在内的全部川军,都与日寇结下血海深仇!)
9.1 “周世英”:成都双流红石人,1889年生,字绍芝,家境殷实。早年毕业于“周道刚”教习的四川陆军小学堂第一期,该学堂于1906年4月在成都北较场开办,周道刚担任负责人;周世英同期同学包括后来的川军名将邓锡侯、吕超、田颂尧、向传义等人。毕业后,又经“周道刚”引荐,周世英进入保定陆军军官学校第一期步兵科就读,1913年他回川参加讨袁运动,因遭通缉而肄业(这一经历表明,周世英在青年时期积极参与反对袁世凯称帝的民主革命活动)。1929年周世英资助经费,创办成都《新新新闻》(这表明周世英一直追求民主进步,在四川社会有一定的影响力和周家的经济实力雄厚)。他也是国民革命军第28军的重要将领,长期担任国民革命军第28军第八旅旅长、第七旅旅长、第三旅旅长、第三师副师长等职。1929年,他的部队驻扎在温江,温江作为成都的卫星城市,地理位置重要,这是成都平原的重要区域,是川军各派系争夺的焦点之一,周世英在温江的驻军,既承担着保卫成都的任务,还承担着防区的行政管理职责,负责维护地方秩序。
1933年至1935年间,周世英率部参与了对红四方面军的围剿;1934年8月在红四方面军的反六路围攻中,这一战役中,周世英旅被红军歼灭一部,周世英的部队遭受重创,被迫向广元撤退;1935年邓锡侯电调在广元的周世英等部,绕道南部、三台星夜驰返绵阳,参与涪江地区的防御作战;周世英在红军长征期间主要负责川西地区的防务,1935年5月周世英作为第3师副师长,率刘乃铸旅、李树华旅在雅芦名一线扼阻红军。
1937年7月7日卢沟桥事变爆发,抗日战争全面开始,周世英率部请缨出川抗日,于1937年9月5日在四川举行的万人参加的“各界民众欢送出川抗敌将士大会”出征,这时已经48岁的周世英率部队自筹路费,从成都出发奔赴前线抗日,践行“抗战到底,誓不还乡”的誓言。所率川军部队为中国正面军事抗日做出贡献和牺牲。
9.2 “周子龙”:成都双流红石人,1891年生,家境殷实。他既是军人出身的政府官员、又是周氏家族创办的实业企业和商业的管理者、又是抗日时创办学校的热心教育家。周子龙早年在家族的资助下留学日本,毕业于“日本庆应大学”理财科(这教育经历使他具备现代经济管理理念的能力)(庆应大学是日本第一所现代意义上的私立大学,由思想家福泽谕吉创立,在商学、经济、人文社科、政治等领域具有国际影响力)。
1927年,经“周道刚”引荐,36岁的周子龙放下管理多年的家族创办的实业企业和商业的领导职位,转身担任四川第二十八军参议,开始在川军系统中崭露头角,1929年周子龙被任命为成都市政府公安局局长兼社会局局长,1930年专任成都市政府社会局局长。(值得注意的是,1920年代的成都正处于军阀混战的中心位置,在这样的动荡环境中,周子龙能够在政府部门担任要职,说明他不但具备企业商业管理能力,也具有相当的政治智慧和生存能力)
1932年周子龙又投身教育事业(注:成都双流周氏历代传统就非常重视教育),他创办成都私立蜀华高级中学,1937年至1945年周子龙担任蜀华高级中学校长,这时四川正经历抗日时最艰难时期,在他的领导下,学校宣传抗日救国思想,学生既要学习中国文化课程,更要学习军事课程和军事练习,尽管条件艰苦,但学校始终坚持办学,为中国抗日输入源源不断的动力。
周子龙从早年日本留学海归,到经营周氏家族的实业企业和商业,再到36岁时转任军队和政府的高官,再到后来创办学校为中国抗日最艰难时期输入四川动力,他的人生轨迹反映了民国时期知识分子对国家命运的关切和爱国情怀。
9.3 “周文富”:成都双流人,(1903年--1940年)抗日战场以身殉国年仅37岁,字绍尊,家境殷实。早年毕业于国立四川省高等师范学堂,1931年9月18日“九一八事变”爆发时,周文富正担任双流县立第一小学(今棠湖小学)的校长(注:成都双流周氏历代传统就非常重视教育),周文富在得知“九一八事变”后,怀抱国家兴亡匹夫有责之志,也受周家族人的影响,他毅然放弃优渥稳定的生活,弃笔从戎。1932年,经“周道刚”引荐,前往广西南宁,考入国民党中央军事政治学校(黄埔军校)第一分校第五期高级班学习军事指挥,1933年毕业后,他被分配到国民革命军第7军171师供职,历任排长、连长、营长、团长等职。
周文富作为第171师的一员,在1937年8月至11月参加了淞沪会战,淞沪会战是中国军队在正面战场的首次大规模抵抗,周文富在战斗中表现英勇,并积累了丰富的实战经验。1938年3月周文富参与台儿庄战役,他所在的第171师在台儿庄与日军的激烈战斗中发挥了重要作用,这是抗战以来中国军队取得的最大胜利之一。1938年6月至10月周文富参与武汉会战,周文富在武汉会战期间表现突出,特别是在四顾坪山阻击战中,他率部与日军激战,成功守住了阵地,武汉会战是抗日战争中规模最大的一次会战。
(四顾坪山阻击战:1938年9月下旬,日军荻洲师团从安庆西进,企图攻占武汉,第7军奉命在长江北岸阻击日军,第171师负责防守四顾坪山这一战略要地,周文富所在的第171师在四顾坪山与日军展开了激烈的拉锯战,由于部队到达时间匆促,只能构筑简单的野战工事,白天日军飞机轰炸扫射,只能利用黑夜修补工事,经过约三天的激战,第171师付出了重大伤亡,但成功守住了阵地。
战术运用:在战斗中,周文富展现了灵活的战术思维;他根据地形特点,采取了防御与反击相结合的战术,多次击退日军的进攻。
战斗结果:四顾坪山阻击战持续了约一周时间,第171师以1500余人的伤亡代价成功将日军击退。这一胜利为武汉会战的整体部署争取了宝贵时间)
武汉弃守后,周文富奉命留置大别山,转入敌后游击作战。1939年4月,在麻城白果镇游击战斗中,第五连连长唐成礼不幸阵亡,周文富痛哭引咎,认为是自己指挥督导不当所致;1939年9月,在麻城陡坡山战斗中,第八连连长陈仲藩又阵亡,周文富的悲痛更有甚焉;1939年冬季攻势中,周文富奉命率部破坏平汉南段铁道,阻敌运输交通,促成了随北二次大捷,迭获上级嘉奖。
1940年4月上旬,日军发动了对湖北地区的新一轮进攻,周文富迎来了其军事生涯的最后一战,日本侵略军3000余人由湖北黄安(今红安)、河口、宋埠分路北犯,前锋迅速攻占了战略要地七里坪,形成包围态势;在这紧急关头,担任第171师1021团上校团长的周文富奉命率部由檀树岗附近出发,快速西进狙击日寇,4月11日在龙王山南麓,周文富率部与日军展开血战,该团将士士气高涨、斗志昂扬,凭借有利地形,冒着敌人密集的炮火,使用各种轻重武器与日寇激战,经过几个小时的残酷厮杀,该团阵地稳如泰山,敌人死伤累累,然而,由于日军增援部队到达,周文富原部署在敌军两翼的夹击部队连续被敌人增援部队各个击破,情况十分危急,周文富所部陷入日军包围,与上级和友邻部队完全失去联络,形势万分危急,久经战火锻炼的周文富当机立断,立即指挥部队选择敌人的薄弱环节突围,全团将士舍生忘死,奋勇冲杀,经过两个小时的激烈战斗,终于将敌人的包围圈撕开了一个缺口,部队突围成功;然后将士们日夜兼程,马不停蹄地转移至西张店附近集结,周文富立即组织部队清点人数,统计损失,根据记载,全团损失了一个步兵连,虽然损失相对不大,但对于兵力本就紧张的中国军队而言,这一损失仍然是沉重的。
周文富作为这次军事行动的领导,深感自责,于4月12日凌晨留下遗书,嘱托“要以国家民族利益为重、坚持抗日、英勇杀敌”,随后举枪自戕,以身殉国,年仅37岁。他的遗骨葬在湖北一处山岗。
2015年8月,周文富被列入民政部公布的第二批600名著名抗日英烈和英雄群体名录。
9.4 “周克修”:成都双流红石人,1907年生,家境殷实。1928年经“周道刚”引荐,考入黄埔军校第九期步兵科,经过三年的系统军事教育,于1931毕业,然后又继续在中央陆军军官学校深造,后担任中央陆军军官学校第十六期第三总队上尉队附,周克修在此期间负责学员的管理和训练工作,这一时期正值抗日战争全面爆发,中央陆军军官学校从南京迁至成都,成为大后方培养军事人才的重要基地,到1944年周克修还担任成都蜀华中学军事主任教官兼导师。1947年周克修担任国民党第95军225师674团团长,该团最初驻郫县,后调驻崇宁县安德乡。1949年在周家族人“周惠元”将军的鼓励和动员组织下,随周惠元起义,起义后原95军225师与解放军180师合编,合编后周克修继续担任团长,还兼任川西公安总队副团长等职,率部参加川西地区的剿匪战斗。剿匪结束后,在1951年11月44岁的周克修弃军从文,随后被任命为“成都市人民政府参事”,后又在省政府任职。
周克修担任“成都市人民政府参事”期间,主要从事政策咨询、社会调研等工作,为新中国的建设贡献了自己的力量。
9.5 “周克良”:成都双流人,1918年生,家境殷实。1937年经“周道刚”引荐,考入于黄埔军校第十五期,于1940年7月在成都毕业,毕业后参与中国正面军事抗日战场,直到1945年9月日本投降。1949年在周家族人“周道刚、周惠元”两位将军的鼓励和动员下,31岁的周克良随部起义,之后,卸甲转业安置在地方上工作。
9.6 “周旭元”:成都双流红石人(周子言的胞弟),1927年生,少时家境殷实。幼时习武,武艺高超,中共地下党员,青年时在家乡地区从事中共地下革命工作,解放后,历任双流县公安分队队长、治安大队队长、民兵连连长、等职;多次参与并成功完成,成都的剿匪工作和初期稳定工作,为成都解放初期的稳定工作做出重大贡献。2017年90岁时在双流红石舟渡老家过世。

[四川为中国正面抗日做出重大贡献]

[川军为世界反法西斯战争和反纳粹斗争做出了重大贡献。川军在中国战区浴血奋战,牵制了大量日本侵略军,间接支援了盟军在亚太和欧洲战场的作战,是世界反法西斯、反纳粹,统一战线的重要组成部分]

[为纪念川军抗日阵亡将士,1944年纪念碑在成都市东门落成。1954年被拆除,此事成为川人心中长久的遗憾;1989年经成都民众多方呼吁,复制了纪念碑,基本恢复了原貌]

注:(上面几位人物介绍,记者参考的是:档案馆提供的档案文献资料)
(下面两位人物介绍,记者参考的是:“周汉林”在周家原旧家谱基础上,于2022年5月续修的[成都双流红石-周氏家谱],此新式家谱经国家版权局登记保护)
9.7 “周例笺”:成都双流红石人,1882年生,字云门,家境殷实。周例笺是清朝光绪末年(1902年)的秀才,辛亥革命后考入成都法政学堂学习法律,毕业后曾在成都挂牌当律师,1925年43岁时回老家投身教育,担任双流县第三小学教员、校长,1929年创办周家私立学校“濂溪小学”并任校长(注:成都双流红石周氏历代传统就非常重视教育),1935年两所周家私立学校合并(濂溪小学与建平小学),合并后改名为“岐阳小学”,周例笺主持校事,学校不仅招收周家子弟,也欢迎异姓入学,最多时学生达五百多人;学校一直以传播新思想、培养人才为宗旨、后在抗战时期宣传抗日救国思想等。
周例笺博学多才,诗、书、画造诣深厚,与中共地下党员李筱亭、王干青交谊深厚。周例笺于1943年病逝。
9.8 “周列三”:成都双流红石人,1900年生,少时家境殷实。1929年双流红石周氏家族先后创办“濂溪”和“建平”两所周家私立小学,周氏族人周例笺任濂溪小学的校长;另一所“建平小学”位置在双流彭家场,是利用“周氏宗祠”的场所创办,因周列三也是双流红石周家的知识分子,周氏家族聘任周列三(当时29岁)担任建平小学第一任校长,同样以传播新思想、培养人才为宗旨、后在抗战时期宣传抗日救国思想等。
1929年中国正处于白色恐怖时期,部分革命人士和进步知识分子遭到迫害。正在此时,中共地下党员“李筱亭”被通缉,在成都难以掩护,组织上安排他到双流县彭家场乡下周列三家隐蔽,李筱亭是辛亥革命先驱(解放后李筱亭担任“四川省人民政府副省长”),周列三以周氏宗祠场所内办的私立“建平小学”为掩护,冒险收留了他全家人。
周列三以周氏宗祠场所内办的私立“建平小学”为掩护,还陆续接纳了其他被通缉的革命同志和进步教授(据双流文史资料记载:周列三在创办建平小学期间,曾经冒着生命危险保护过四川大学的许多进步教授)。
因周氏家族是当地的豪门,在经济上,周列三不仅提供这些中共地下党员和进步教授的住宿,还解决他们的生活问题。
周列三聘请中共地下党员李筱亭、王干青、等人士任教,这所看似普通的周家私立小学,实际上成为了中共革命活动的秘密据点。(李筱亭化名彭俊升,以小学教师的身份开展活动;李筱亭的爱人何肇先、女儿彭琳、儿子彭洪,都在建平小学内隐蔽)(“王干青”在绵竹领导农民暴动失败后,于1930年底举家来建平小学隐蔽,继续从事革命工作)(“危石顽”因被通缉,1931年由组织安排到此,他的爱人“戴菊菲”任建平小学图画课教员)为了便于和成都中共地下党组织保持联系,周列三以批改协进中学学生作文为掩护,通过附近一位可靠的农民田正春往返成都与双流之间传递情报。
“濂溪”和“建平”这两所看似普通的周家私立学校,在这些进步教师的影响下,培养了很多周家学生,后来成为革命骨干,比如:“周铁镐”、“周海文”、“周继丰”、“辛树荣”、“周次文”、“周海楼”、“周文台”、“周锡九、“周成之”、等,有的成为党的骨干、有的成为民主进步人士、有的奔赴抗日前线。1948年建平小学所在的“周氏宗祠场所”又成为中共地下党领导的民盟成员活动中心,开展演剧、读书等活动。
另外,在民族危机深重的时代,周列三与一众忧国忧民的知识分子一样,探寻中华民族的存续与发展之道,思索中华民族的前途与命运,作为汉景帝后裔家族的周列三,特撰写了《华族生命论》学术著作,主要是思考中华民族文化根源和生命力。
周列三和周例笺,虽未像周家其他人在军政界显达,但传播新思想、掩护进步人士、大力支持中共地下革命活动,这些工作为中共在成都地区的活动奠定了基础。周家私立学校培养的学生:“周铁镐”、“周海文”、“周继丰”、“辛树荣”、“周次文”、“周海楼”、“周文台”、“周锡九、“周成之”、等,有的成为党的骨干、有的成为民主进步人士、有的奔赴抗日前线。解放后“周列三”成为教育界成功人士,成都进步力量的代表人物之一。
十、周家坚守一个中国初心,坚决反对台独,共护国家统一
1949年国民党政权败退台湾,周道刚、周惠元两位国民党父子将军,和国民党其他双流周家将领,以及在民国成都市政府工作的后辈周子言,都看清国民党政权早以腐朽变质。
解放后周家以民族大义为重,明确主张“中华人民共和国”是代表全中国的唯一合法政府,原“中华民国”已名存实亡,不再具备代表中国的法理与现实基础。
比如:“周道刚”作为川军武备系后期首脑、四川督军、上将衔、四川主席、国民参政会参政员、民国实业家,历经近代中国的战乱纷争,深知国家分裂对民族存续的致命危害;晚年的周道刚始终坚守民族底线,对任何企图分裂国家的行径保持高度警惕,坚信台湾作为中国领土不可分割的一部分,终将回归祖国怀抱,其爱国情怀与统一之志,成为双流周家家风传承的精神内核。
周道刚的长子“周惠元”,有着相似的爱国抉择;作为黄埔一期一队出身,他亲历北伐战争与抗日战争的烽火洗礼,对国家主权与领土完整有着深刻的执念,以实际行动认同“中华人民共和国”的合法地位,坚定秉持一个中国原则,坚决反对任何形式的台独,积极呼吁两岸同胞,破除壁垒、化解分歧、共护统一;周惠元晚年用余生践行“国家统一高于一切”的信念。
文化达人“周子言”接过先辈传承的火炬,旗帜鲜明反对台独、并为推动两岸和平统一进程倾注心力。在和平发展的时代背景下,投身了两岸交流,以乡情为媒、以文化为桥,让两岸同胞在交流中增进了解、凝聚共识。晚年的周子言坚信两岸同胞,同根同源同文同种,血脉相连的亲情与文化纽带,是任何分裂势力都无法斩断的。
岁月流转、精神永续,后辈“周汉林”赓续爱国传统、砥砺强国之志,他深知,台独分裂行径是台海和平稳定的最大威胁,是两岸同胞共同的敌人。在各类场合,他始终清晰表达坚定立场:世界上只有一个中国,中华人民共和国政府是代表全中国的唯一合法政府,台湾属于中国领土的事实不容置疑、不容篡改。2009年周汉林以新时代的视角,探亲访问台湾期间,周汉林对台湾朋友说,要坚决反对任何形势的台独,强调九二共识是两岸和平发展的基础;并始终强调,两岸统一的历史大势不可阻挡,中华民族必将以完整的姿态屹立于世界民族之林(注:周汉林与时任台湾地区领导人马英九先生会晤之际时,马英九先生向周汉林赠予亲笔书法作品)。
周家各将领及后人,在不同历史时期,始终坚决拥护一个中国原则,坚决反对任何形势的台独,期盼两岸早日统一,两岸亲人团聚。



十一、成都双流周家作为一个具有历史地位的家族,其历史文化价值的体现
首先,周家是四川近代历史的重要见证者。从清朝末年到新中国成立,周家经历了中国社会的巨大变革和起落。
周道刚经历了:辛亥革命、护国战争、军阀混战、发展教育、培养军事人才、创办实体、创办商业、发展交通、等历史阶段。周惠元经历了:北伐战争、培养军事人才、抗日战争、解放战争、等历史阶段。周世英经历了:保定陆军军官学校学习、参加讨袁运动而遭通缉、创办成都《新新新闻》、任国民革命军第28军师长等职、参加全面抗日战争、等历史阶段。周子龙经历了:海外留学、经营家族实业、川军中任职、任成都市公安局局长、创办教育、等历史阶段。周文富经历了:淞沪会战、台儿庄会战、武汉会战、国民党敌后游击作战、等历史时期。周克修经历了:黄埔军校学习、中央陆军军官学校任职、任团长时带领部队起义、剿匪战斗、解放后在成都市政府任参事及省政府任职、等历史阶段。等……。成都双流周家将领的个人经历,是研究四川近代史的重要素材。
其次,周家是清末四川武备系后期代表,四川武备系是四川近代史上的第一个军阀派系,对四川和中国的历史都产生了重要影响;并且“成都双流周家”高学历将星如云,其兴衰变迁反映了四川军阀史的发展脉络。
再次,周家是爱国主义精神的传承者,“周道刚(1875年生)”、“周例笺(1882年生)”、“周世英(1889年生)”、“周子龙(1891年生)”、“周列三(1900年生)”、“周文富(1903年生)”、“周惠元(1904年生)”、“周克修(1907年生)”、“周克良(1918年生)”、“周子言(1925年生)”、“周旭元(1927年生)”等周家人都体现了强烈的爱国主义精神,在中华民族面临危险的历史关头,做出了无愧于民族的选择,是川人从未负国的表现;他们的事迹,是中国近代史的组成部分。
这种精神的传承,是中华民族爱国主义、传统美德等的体现,具有重要的教育意义。为实现中华民族伟大复兴的征程中,我们需要更多像周家将领那样,在关键时刻能够挺身而出完成任务的时代新人。
最后,建于清朝嘉庆年间,原磅礴壮丽的“成都双流红石舟渡周家大院”,在文革时被毁,如今仅存小部分历史老墙,但具有重要的历史文化价值,成都双流周家的历史文化价值是属于大家,保护和开发周家大院,对于传承地方文化、发展旅游事业都具有重要意义。
十二、总结:成都双流周家历史贡献的启示
周家是清末四川武备系后期代表,四川武备系是四川近代史上的第一个军阀派系,对四川和中国的历史都产生了重要影响。周家在四川的历史贡献,给我们留下了以下几点启示:顺应历史潮流的重要、维护国家统一的责任、民族大义的担当和责任、个人选择与历史责任的统一。
诸多“成都双流周家将领”的事迹,是川军精神的生动诠释,是川人从未负国的表现,是“死字旗”上的“伤时拭血、死后裹身”无数川军将士的壮烈誓言,是中华民族在危亡之际坚守气节、挺身而出、以忠烈之志延续文脉的精神底色,是在变革之时顺应潮流的硬核担当。比如“周道刚将军”,兴办的实业等,全部上交国家,和培养的川军在中国抗日时的英勇表现。再有后来的“周惠元将军”组织起义行动。及“周文富团长”在抗日战场的英勇杀敌。及“文化达人周子言”坚决拥护一个中国原则,坚决反对任何形势的台独,期盼两岸早日统一,两岸亲人团聚。等……。
周家将领用不同的方式诠释了什么是爱国主义、什么是川人从未负国。周氏父子的选择,是民族大义与民生情怀的必然延续。这种家国情怀,是给后人的宝贵精神财富,如今回望这段历史,始终激励着后人坚守大义,为民族复兴而不懈奋斗。
解放后,周家后辈生活虽多处于贫苦之中,多在清贫中度过,但其汉皇后裔家族传承积淀的家国情怀与精神气节始终未变,在精神层面始终丰盈。
总之,原成都双流红石周家的历史贡献和精神品质,这些事迹将永远铭刻在四川人民的历史记忆中,是中国近代史上的历史财富,是四川人民和中华民族的精神财富,激励着川渝地区的人民在新时代创造更加美好的未来,为实现川渝地区美好生活和繁荣发展而不懈努力。
(特注:权威历史档案 Special note: Authoritative historical archives)
(中英双文 Chinese English bilingual)
The historical contribution of Zhou Huiyuan, the general of the Kuomintang Uprising, to the peaceful liberation of Sichuan and the historical contribution of the "Chengdu Shuangliu Zhou Family Generals" in China's frontal resistance against Japan
General Zhou Daogang's historical contribution to the rapid economic rise of modern Sichuan and Chongqing through the development of industry to save the country
(Authoritative Historical Archives) (Original Chinese text + English translation)
国民党起义将军周惠元对四川和平解放的历史贡献及“成都双流周家将领”在中国正面抗日的历史奉献
暨周道刚将军发展实业救国对近代四川重庆两地经济快速崛起的历史功绩
(权威历史档案)(前中文原文+后英文译文)

[Representatives of the "Three Generations" of the Zhou Family Courtyard in Shuangliu Hongshi, Chengdu: "Zhou Daogang", "Zhou Huiyuan", "Zhou Ziyan", photo]

[Original photo of "Zhou Wenfu" from Shuangliu Hongshi, Chengdu: He participated in the battles of Songhu, Taierzhuang, Wuhan, etc., killing countless Japanese invaders... After abandoning the defense of Wuhan, Captain Zhou Wenfu was ordered to detain the Dabie Mountains and engage in anti Japanese guerrilla warfare behind enemy lines. He later sacrificed his life for the country at the age of only 37]
(1)Introduction: The "Father Son Generals" of the Republic of China in Historical Turning Points
Zhou Huiyuan (born in 1904) was born in the Zhou Family Mansion in Hongshi Zhoudu, Shuangliu County, Chengdu City. He is an important military and political figure in modern Chinese history. As an outstanding graduate of the first team of the Huangpu Military Academy, a key member of the Sun Yat sen Society, the captain and tactical instructor of the Kuomintang Central Military Academy, a core figure of the Kuomintang Central Military Academy, a core figure of Kuomintang party affairs work, a local general in Sichuan, and a practitioner of the Three Principles of the People, Zhou Huiyuan played an important role in the "Northern Revolutionary Army War", "China's War of Resistance Against Japan", and "Liberation War period", and showed heroic performance. Especially in the historical process of the peaceful liberation of Sichuan in 1949, Zhou Huiyuan, as a major general of the Sichuan Kangxi Pacification Office, sent a telegram to the whole country and led his troops to lead the uprising in Pengxian near Chengdu (note: the Chengdu Uprising now refers to the "Pengxian or Pengzhou" uprising of the Nationalist Army near Chengdu). Under the leadership of Zhou Huiyuan, a local uprising general, the Nationalist Army's 900000 troops in Sichuan led to 360000 uprisings (including a total of 260000 Nationalist Army troops directly organized and mobilized by Zhou Huiyuan, including a large number of American equipped elite troops), and 150000 Nationalist Army defected; General Zhou Huiyuan's successful action demonstrated military talent, political wisdom, and historical responsibility, and completely disrupted the deployment of the Nationalist Army's "Western Sichuan Battle" and shattered Chiang Kai shek's dream of using the southwest as a "base for rejuvenation"; It also prevented the implementation plan of Hu Zongnan Group from entering Xikang, retreating to Yunnan, and fleeing abroad. General Zhou Daogang and his son General Zhou Huiyuan made contributions to the peaceful liberation of Sichuan and the cause of Chinese liberation.
Zhou Huiyuan was the eldest son of Zhou Daogang, a famous industrialist of the Republic of China and the governor, provincial chairman, general, and member of the National Political Council of the Beiyang Government in Sichuan Province. Both father and son were born in the Zhou family's courtyard at Hongshi Zhoudu in Shuangliu County, Chengdu City. Their ancestors were prominent, and they have been known for their literary heritage throughout history. Their family background is prosperous.
The Zhou family was a representative of the later period of the Sichuan Wubei clique in the late Qing Dynasty. The Sichuan Wubei clique was the first warlord faction in modern Sichuan history, and Zhou Daogang, as the later leader of the Wubei clique, had an impact on the history of Sichuan and China. The Beiyang Beijing Government officially awarded Zhou Daogang the title of "General of Defense" on December 18, 1917.
The "Chengdu Shuangliu Zhou Family" holds numerous senior military positions in the Sichuan Army. Not only have they all received good education and held high degrees, but some also have "overseas study" qualifications, combining a broad international perspective with a perse global perspective; In the early years of the Republic of China, it was deeply respected and admired.
It is rare for a family to produce multiple highly educated and cultured military leaders in succession, even if we look at the world.
(Part of the roster of "Chengdu Shuangliu Zhou Family" who served as senior generals in the Sichuan Army: Zhou Shiying [born in 1889], Zhou Zilong [born in 1891], Zhou Wenfu [born in 303], Zhou Kexiu [born in 2007], Zhou Keliang [born in 2018], etc. These characters all played important roles on the historical stage of Sichuan during the Republic of China. For detailed introductions of these characters, please refer to the exclusive chapter of this article...)
When Zhou Huiyuan was young, his mother passed away early due to illness, and his father Zhou Daogang was very busy with work and rarely took care of the family. Zhou Huiyuan not only had excellent academic performance, but also had to take care of his three younger brothers at home. He behaved very well and was deeply loved by his father Zhou Daogang, who placed great emphasis on nurturing him. At the same time, Zhou Huiyuan has a handsome and handsome appearance, a jade like face, outstanding temperament, and a proper appearance as a handsome man of the Republic of China, with a refined and elegant demeanor of a humble gentleman.
Under the influence of his family, Zhou Huiyuan received a good education from a young age. He attended Chenglian Middle School (now Shishi Middle School) in his early years and later enrolled in Nankai Middle School in Tianjin and National Beijing Normal University; After graduating from National Beijing Normal University with excellent grades, Zhou Huiyuan was recommended by President Cao Kun of the Beiyang Government to study abroad in the United States. However, Zhou Huiyuan refused Cao Kun's recommendation and voluntarily gave up his study abroad spot in the United States. He chose Li Dazhao's recommendation and went south to Guangzhou with his fellow countryman Sun Yuanliang, and was admitted to the first term of Huangpu Military Academy.
Zhou Daogang was a pioneer, founder, and famous industrialist of modern industry, transportation, and commerce in Sichuan during the Republic of China era. He came from a wealthy family, and as a result, after his eldest son Zhou Huiyuan was admitted to the Huangpu Military Academy, the Zhou family provided financial support for the early construction and development of the academy; Due to the Zhou family's financial support for the early construction of the Huangpu Military Academy, it received high recognition from "Sun Yat sen", "Hu Hanmin", and "Liao Zhongkai", which also provided Zhou Huiyuan with broad opportunities to interact with the political and military elites of China at that time during his youth. In addition, the extensive higher education background of the Zhou family enabled Zhou Huiyuan to have higher cultural literacy among soldiers of the same period in the Republic of China.

[Comparison Table of "Zhou Daogang, Zhou Huiyuan, Father and Son Generals" and Other Generals in the Republic of China]

[Part of the original archival materials of "Zhou Huiyuan" permanently preserved by Chengdu Archives]

[Comrade Zhou Hanlin, a younger generation, pays tribute to Mr. Sun Yat sen! January 2009 photo]

[Comrade Zhou Hanlin, grandson of Zhou Ziyan, showcases calligraphy by Ma Ying jeou]

[The eight words "wipe blood when injured and wrap oneself after death" on the "death flag" of the Sichuan army are the heroic vows of countless Sichuan soldiers. The younger generation 'Zhou Hanlin' pays tribute to the anti Japanese martyrs!]
(2)Zhou Huiyuan's Military Career and Political Position
2.1 Military Resume of Zhou Huiyuan before the Uprising
① In May 1924, recommended by "Li Dazhao", he was admitted to the first team of the first phase of Huangpu Military Academy. He completed his studies on November 30th and held a graduation ceremony on June 25th, 1925.
② In 1925, he stayed at the military academy and served as an instructor in the Political Guidance Unit of the Second Military Academy, responsible for providing political guidance and ideological education to students. Joined the Kuomintang organization "Sun Yat sen Society" as a key member, organized activities related to the society, and clarified its position within the early factions of the Kuomintang.
③ In 1925, he participated in the Eastern Expedition and was transferred to the position of instructor of the First Army of the National Revolutionary Army (under the command of "He Yingqin"). He participated in two Eastern Expedition campaigns and helped the troops suppress the rebellion of "Chen Jiongming", accumulating practical experience.
④ In July 1926, he participated in the Northern Expedition with the Political Department of the General Headquarters of the National Revolutionary Army, and was involved in propaganda, mobilization, and political work along the way; In the winter of the same year, after the Northern Expedition Army occupied Wuhan, he was transferred to the Wuhan Branch of the Central Military and Political School and the head of the "Zhang Zhizhong" regiment to take charge of the military training of the trainees.
⑤ After the Ninghan split in 1927, he chose to support the Chiang Kai shek government in Nanjing and was appointed as the Commander in Chief of the National Revolutionary Army stationed in Quzhou in May.
⑥ In 1928, he suffered a setback in his career during the Second Northern Expedition due to offending Liu Zhi, a core confidant of Chiang Kai shek.
(Liu Zhi "was a core confidant of Chiang Kai shek and a corrupt official in the Nationalist Army, also known as the" Long Leg General "and" Pig General ")
⑦ In 1929, he went north with the army to Pingjin and participated in the military deployment work in the northern region; At the end of the year, I returned to Sichuan with my classmate "Zeng Xuanqing" and served as an inspector for the Sichuan Special Mission of the Nationalist Government, responsible for rebuilding the Kuomintang organization in Sichuan Province and promoting the development of party affairs.
⑧ In May 1930, he participated in the Central Plains War with the Second Division (commanded by Gu Zhutong) and fought against the coalition forces of Feng Yuxiang and Yan Xishan in Caoxian, Shandong, Lanfeng, and Kaocheng, Henan; After the war, he was transferred to the special commissioner for party affairs of the 52nd Division, responsible for party affairs construction of the army.
⑨ In 1932, the first branch of the Central Military Academy was established in Luoyang, serving as the captain of the officer training team and leading officer training and tactical teaching; Soon transferred back to the headquarters of Nanjing Military Academy and deeply involved in the daily teaching management of the military academy.
⑩ From 1932 to 1937, he held multiple positions and served as a team captain, commander, and military instructor.
(Covering the 8th to 14th editions of the Central Military Academy).
⑪ In 1934, he served as the captain of the officer education team, focusing on tactical training and military theory teaching for students, and cultivating a large number of grassroots military talents.
⑫ After the outbreak of the War of Resistance Against Japan in 1937, he participated in the military anti Japanese war.
After the fall of Nanjing, the Central Military Academy relocated to Chengdu and continued to devote itself to military education, ensuring the continuous training of officers during wartime and providing a steady stream of military talents for the "Chinese frontal military anti Japanese battlefield".
⑬ After 1940, he served as an attached tactical instructor for the Colonel Corps of the Chengdu Central Military Academy, combining China's comprehensive anti Japanese military combat experience to optimize teaching content, emphasizing tactical flexibility and battlefield adaptability.
⑭ After Japan's surrender in 1945, he served as a subordinate of the Central Training Corps and concurrently held the position of captain of the Military and Political Department Officer Brigade, which was composed of disbanded personnel from military academies, responsible for officer placement and training management.
⑮ In 1946, the Officer Brigade was incorporated into the 28th Officer Corps in Chengdu and continued to serve as the captain.
⑯ In 1946, he served as a Major General in the Sichuan Kangxi Pacification Office and participated in military and political management in the Sichuan Kangxi region.

[Photo of Li Dazhao, an important teacher during Zhou Huiyuan's youth]

[Zhou Huiyuan's childhood friend, Sun Yuanliang, abandoned his troops in the later stages of the Liberation War and went to Taiwan with his family]
2.2 Zhou Huiyuan's understanding and transformation of the CPC
Zhou Huiyuan's understanding and attitude towards the CPC experienced a transformation process. During his tenure at Huangpu Military Academy, he held a hostile attitude towards the Communist Party of China as an organizer and key member of the Sun Yat sen Society. However, with the changes in China's political situation and the outbreak of the Chinese War of Resistance Against Japan, he tended to ally with the Soviet Union and the Communist Party within the Kuomintang, and was a "pro Soviet faction" within the Kuomintang. Especially during his joint resistance against Japan with the Eighth Route Army and the New Fourth Army led by the Communist Party, Zhou Huiyuan's favorable impression of the Communist Party continued to increase.
In the later stage of the War of Resistance Against Japan, Zhou Huiyuan taught at the Central Military Academy in Chengdu. During this period, he had contact with the ideology and relevant figures of the Communist Party of China, and had a deeper and more direct understanding of the Party's propositions and practices.
2.3 The pro Soviet faction "Zhou Huiyuan" within the Kuomintang raises serious questions about the central policies of the Kuomintang
Zhou Huiyuan has always had significant controversy over the central policies of the Kuomintang. After the victory of the Anti Japanese War, Zhou Huiyuan formally raised serious questions to the central authorities, but received little effect. After the outbreak of the Chinese Civil War, Zhou Huiyuan was disappointed with the Chinese Nationalist Party founded by Sun Yat sen. It was no longer the Chinese Nationalist Party he once thought of. This ideological change prompted him to organize an uprising in his hometown of Sichuan.
(3)Zhou Huiyuan's Specific Actions in the Peaceful Liberation of Sichuan
3.1 Zhou Huiyuan's attempt to persuade his long-time close friend "Hu Zongnan"
Zhou Huiyuan and Hu Zongnan were classmates in the first phase of the Huangpu Military Academy and roommates in the same dormitory. They had a close relationship and had a long-term acquaintance, which provided convenience for his persuasion work; Zhou Huiyuan served as a Major General in the Sichuan Kangxi Pacification Office, which also provided him with many opportunities to interact with Hu Zongnan's elite subordinates.
Hu Zongnan was Chiang Kai shek's most core loyalist, an important military commander of the Kuomintang in the southwest region, and controlled a large number of loyalist armies. If he could successfully counter Hu Zongnan, it would have a significant impact on the peaceful liberation of Sichuan.
However, at the beginning, Zhou Huiyuan's attempt to persuade Hu Zongnan was unsuccessful. This is mainly due to Hu Zongnan's loyalty to Chiang Kai shek, as well as his misunderstanding and fear of Communist Party policies. Nevertheless, Zhou Huiyuan's attempt at rebellion demonstrated his positive attitude and actions in pursuing the peaceful liberation of Sichuan, and this spirit deserves recognition.
3.2 Secret contacts with the Communist Party of China
Zhou Huiyuan's attempt to persuade Hu Zongnan was unsuccessful. Afterwards, Zhou Huiyuan established direct secret contacts with the Chinese Communist Party to prepare for future actions. This kind of connection is mainly conducted through the following channels:
Through the connections of democratic figures: Zhou Huiyuan established the initial connection with the Chinese Communist Party through democratic figures such as Zhang Lan and Li Jishen at that time. These democrats played a bridging role between the Kuomintang and the Communist Party, providing Zhou Huiyuan with a channel to understand the CCP and communicate.
Through his previous employment at the Huangpu Military Academy, Zhou Huiyuan established connections with Huangpu colleagues and alumni from the Chinese Communist Party. These relationships provided Zhou Huiyuan with an opportunity to understand the policies and intentions of the Communist Party of China.
Through underground party organizations: Later, Zhou Huiyuan established direct contact with the underground party organizations of the Communist Party of China in Chuankang and accepted the Party's instructions and suggestions. These underground party organizations provided important intelligence and support to Zhou Huiyuan.
The secret connection between Zhou Huiyuan and the Communist Party enabled him to more accurately grasp the political and military situation at that time and make more comprehensive preparations for the liberation of Sichuan. At the same time, this connection also indicates Zhou Huiyuan's political stance of pursuing peace and opposing civil war.
3.3 Zhou Huiyuan established a direct secret contact with his former colleague Zhou Enlai at Huangpu Military Academy. The Zhou family promptly proposed the correct and precise strategic route to the People's Liberation Army and cooperated with internal and external tacit understanding
Zhou Huiyuan and Zhou Enlai were old colleagues and acquaintances of Huangpu Military Academy. Zhou Enlai once served as the director of the Political Department of Huangpu Military Academy, while Zhou Huiyuan held positions such as Political Department Instructor, Military Instructor, Corps Attach é, and Captain in Huangpu Military Academy. The two of them once parted ways in public only due to political stance reasons; After establishing direct and secret contact with Zhou Enlai, Zhou Daogang and his son Zhou Huiyuan had a special understanding of the local Sichuan region and promptly proposed to the People's Liberation Army the correct and precise strategic route for deploying troops in Sichuan, coordinating with both internal and external forces.
From November 1949 to April 1950, the main force of the Second Field Army of the People's Liberation Army, with the cooperation of various departments of the First and Fourth Field Armies, pursued and annihilated the Nationalist Army in the southwest region, which was an important strategic operation to liberate Sichuan, Yunnan, Guizhou provinces and most of Xikang Province (now part of Sichuan Province).
Zhou Daogang and his son Zhou Huiyuan assisted the People's Liberation Army and provided accurate advice on the precise deployment route: with the main force of the 3rd Corps and the 47th Army of the 4th Field Army as the left group, they marched straight out of the Pengshui and Qianjiang areas, detoured to the enemy's right side, and coordinated with the 50th Army, 42nd Army, and Hubei Military Region troops of the 4th Field Army to form the right group, which would annihilate the enemy in the area east of Pengshui. At the same time, the 18th Corps of the North China Army and a part of the First Field Army entered Sichuan from southern Shaanxi and southern Gansu, but it was not advisable to attack too early. They should actively attract the Hu troops in the Qinling region, and after the main force of the Second Field Army cut off their retreat route, quickly occupy northern Sichuan, advance to Chengdu, cooperate with the main force of the Second Field Army, gather and annihilate the Hu troops, and release the Sichuan and Kang areas.
Zhou Enlai's strategic instructions: In November 1949, Zhou Enlai, Vice Chairman of the Central Committee of the Communist Party of China and Vice Chairman of the Military Commission, sent a telegram to General Zhou Huiyuan, a former colleague of the Huangpu Military Academy, through Comrade Wang Shaochun of the Communist Party's Ya'an Radio Station. Zhou Huiyuan promptly conveyed the message to Liu Wenhui, Deng Xihou, Pan Wenhua and other generals. Zhou Enlai sent the original telegram: "The army is heading west and hopes to actively prepare and cooperate with the camera. It is not advisable to act too early and incur unnecessary losses. Zhou Huiyuan strictly followed Zhou Enlai's instructions and only mobilized the uprising when the time was ripe, so he was very cautious in choosing the timing of the uprising.

[Comrade Zhou Enlai's office photo in Xibaipo in 1948]
3.4 General Zhou Huiyuan organized the Pengxian Uprising near Chengdu (note: the Chengdu Uprising now refers to the "Pengxian or Pengzhou" uprising of the Nationalist Army near Chengdu)
In early December 1949, Zhou Huiyuan, as a Major General of the Sichuan Kangxi Pacification Office, and several senior Sichuan military officers, sent a telegram to the whole country announcing the uprising in Pengxian near Chengdu.
The Pengxian Uprising is a significant historical event in the modern history of Sichuan. On December 9, 1949, Liu Wenhui, Chairman of the Nationalist Party's Xikang Province, Deng Xihou, Deputy Chief of the Southwest Military and Political Bureau, Pan Wenhua, and other Sichuan Army generals led more than 90000 elite troops to launch an uprising in Peng County near Chengdu. (Zhou Huiyuan directly organized and mobilized a total of 260000 military units, including a large number of American equipped elite troops) Zhou Huiyuan's successful operation completely disrupted the deployment of the Nationalist Army's "Western Sichuan Battle" and shattered Chiang Kai shek's dream of using the southwest as a "base for rejuvenation". It also prevented the implementation plan of Hu Zongnan Group from entering Xikang, retreating to Yunnan, and fleeing abroad.

[Original text of the national telegraph written by General Zhou Huiyuan in 1949]
3.5 After the Pengxian Uprising, 90000 rebel soldiers were surrounded by 200000 enemy troops, entering a very critical moment. The two sides were on high alert, and General Zhou Huiyuan used his wisdom and family strength to resolve the crisis
After the Pengxian Uprising, the primary task faced by the rebel army was to resist the attack of Hu Zongnan. At this time, Hu Zongnan was ordered by Chiang Kai shek to lead some of his troops back to Chengdu and use force to deal with Liu Wenhui's troops stationed at the Wuhou Temple in Chengdu, as well as to raid Zhou Daogang's hometown in Hongshi Zhoudu, Shuangliu County, Chengdu. At the same time, Luo Guangwen, Chen Kefei, and others were sent to attack the Pengxian Uprising stronghold. Pengxian was surrounded by about 200000 elite Chiang Kai shek troops including Hu Zongnan, Sun Yuanliang, and Yang Sen.
At this critical moment, Zhou Huiyuan quickly stabilized the morale of the rebel forces involved, effectively avoiding internal rebellions and conflicts, ensuring the cohesion of the armed forces, and then actively organized military deployments. Deng Xihou's 95th Army was distributed in the south and west of Peng County, with the Baitiao River as a barrier, and the east was north to Pujiang, and the south to Mengyang Town. He also considered the retreat route and actively built strong fortifications in the Haiwozi area of Peng County Pass (now Danjingshan Town) (now Xinxing Town). Zhou Huiyuan relied on his rich experience and understanding of local Sichuan to accurately defend and deploy the war.
Due to Zhou Huiyuan's early deployment; Due to Zhou Huiyuan's special understanding of enemy generals, both Hu Zongnan and Sun Yuanliang were close friends of Zhou Huiyuan's former classmates in the first phase of the Huangpu Military Academy. Sun Yuanliang was also Zhou Huiyuan's Chengdu Shuangliu fellow villager; The early construction and development of Huangpu Military Academy was financially supported by the Zhou family of Chengdu Shuangliu Hongshi Zhoudu, and Yang Sen was also a student of Zhou Daogang, the father of Zhou Huiyuan, at the Sichuan Army Accelerated Training School; Zhou Huiyuan utilized his personal connections and the strength of his local family to secretly connect and integrate pro peace forces. After multiple diplomatic exchanges with Zhou Xuan and active actions, Zhou Huiyuan quickly resolved the encirclement of 200000 people from the other side.
3.6 General Zhou Huiyuan's Promotion of the Nationalist Army Uprising
General Zhou Huiyuan's telegram to the Pengxian Uprising across the country played an important role in promoting and demonstrating the uprising of the Kuomintang army.
Zhou Huiyuan, as a student of the first phase of Huangpu Military Academy, the captain and tactical instructor of the Nationalist Party Central Military Academy, a core figure of the Nationalist Party Central Military Academy, a core figure of the Nationalist Party's party affairs work, a local general in Sichuan, and also a financial supporter of the early construction of Huangpu Military Academy by Zhou Huiyuan's Zhou family, his uprising showed that even Chiang Kai shek's legitimate military academy leaders had lost confidence in the Nationalist Party. This demonstration effect plays an important role in undermining the morale of the Kuomintang army and promoting more uprisings by the Kuomintang army.
This demonstration effect is mainly manifested in the following aspects:
Provided a successful precedent: the success of the Pengxian Uprising provided a successful precedent for other Nationalist armies in western Sichuan, proving that the uprising was a feasible path.
Enhanced the confidence of the uprising: The uprising actions of Kuomintang generals such as Zhou Huiyuan strengthened the confidence of other Kuomintang military leaders and soldiers in the uprising, reducing their concerns about the consequences of the uprising.
Provided organizational experience: The organization and implementation experience of the Pengxian Uprising provided important references for other Kuomintang army uprisings and promoted the smooth progress of the uprising.
Enhancing the cohesion of the uprising forces: Zhou Huiyuan actively promoted the necessity and benefits of the uprising by utilizing his influence in the military and political circles in Sichuan and his own Chengdu family, which improved the cohesion and morale of the uprising forces.
Enhancing the scientificity of uprising decisions: Zhou Huiyuan, with his rich experience and in-depth analysis of the situation, provided important reference opinions for other Kuomintang army uprising decisions, enhancing the scientificity and feasibility of uprising decisions.
Expanding the scope of influence of the uprising: Zhou Huiyuan utilized his network of contacts and family relationships to actively mobilize other Nationalist generals and troops to participate in the uprising, expanding the scope of influence of the uprising.
Under the influence of the Pengxian Uprising, the Nationalist Army in western Sichuan announced uprisings one after another, accelerating the process of peaceful liberation of Sichuan. These uprisings include:
On December 10, 1949, Huang Yin, the commander of the Nationalist 95th Army, declared an uprising in Peng County.
On December 24, 1949, Luo Guangwen, commander of the 15th Corps of the Kuomintang, and Chen Kefei, commander of the 20th Corps, announced an uprising in Andepu, Pixian County.
On December 25, 1949, Pei Changhui, commander of the Nationalist 7th Corps, announced an uprising in Xiaoquan Town, Deyang.
On December 26, 1949, Dong Songheng, Commander of the 16th Corps of the Kuomintang, and Zeng Suyuan, Deputy Commander, announced an uprising in Guanghan.
Under the leadership of General Zhou Huiyuan's local uprising, 360000 Nationalist troops in Sichuan rose up (including 260000 Nationalist troops directly organized and mobilized by Zhou Huiyuan, including a large number of American equipped elite troops), and 150000 Nationalist troops surrendered. These uprisings and surrenders greatly reduced the resistance of the People's Liberation Army to liberate Sichuan, as well as reduced casualties and property losses, making important contributions to the peaceful liberation of Sichuan.
3.7 Zhou Huiyuan used his influence in the old regime to help the new regime smoothly take over various affairs
Zhou Huiyuan, relying on his identity as a local general in Chengdu and his accumulated network in the Sichuan military for many years, as well as the strength of his Zhou family, actively assisted the People's Liberation Army in taking over Chengdu, and contacted local armed forces and gentry groups around Chengdu, conveying the proposition of "war brings hardship to the people, peace brings peace to the people", breaking the grassroots rule foundation of the Kuomintang regime, and maintaining local stability. He also participated in the rebellion against the stubborn remnants of the Kuomintang army in the local areas, such as mobilizing the Kuomintang army in Wenjiang, Pixian, Chongning (now Tangchang Town), Xindu, Guanghan, Shifang and other places to carry out uprising and rebellion, successfully resolving the crisis of Chong, Peng and Guan, and then winning the defection of Luo Guangwen's army stationed in Wenjiang to rebel in Pixian.
3.8 The Chengdu Uprising essentially refers to the Pengxian (Pengzhou) Uprising, which generated a "butterfly effect" that affected the liberation of the entire Sichuan and southwestern regions, and led to the hasty escape of "Chiang Kai shek"
The Pengxian Uprising organized and mobilized by Zhou Huiyuan had a strong pisive and disintegrating effect on the Kuomintang. This uprising was the last large-scale uprising on the mainland after the two uprisings in Beiping and Hunan, shocking the Chiang Kai shek group; Chengdu was also Chiang Kai shek's last foothold in mainland China. This uprising made "Chiang Kai shek" tremble with fear. He was afraid of repeating the mistakes of the Xi'an Incident and rushed to board the "China US" special plane at Fenghuangshan Airport in Chengdu at 2 pm the next day of the Pengxian Uprising to fly to Taiwan. Chiang Kai shek's hasty escape marked the collapse of the Kuomintang's rule on the mainland.
3.9 Evaluation of Zhou Huiyuan's former colleague "Zhou Enlai" at Huangpu Military Academy
After the successful uprising in Pengxian (Pengzhou) near Chengdu, Zhou Enlai's original evaluation was: "The Pengxian Uprising was the last uprising on the mainland after the two uprisings in Beiping and Hunan, shocking the Chiang Kai shek group and even shattering the last dream.
3.10 On March 10th, Chengdu was peacefully liberated, and the millennium old city remained intact; It also marks the basic end of the Kuomintang's rule in mainland China
Under the leadership of local generals such as Zhou Daogang and Zhou Huiyuan, 360000 of the Nationalist Army's 900000 troops in Sichuan rebelled and 150000 surrendered. This large-scale defection caused the Nationalist Army's military strength in the southwestern region to collapse instantly, playing a good role in the rapid victory of the entire southwestern campaign.
Peng County rebelled on December 9th, and Chengdu achieved peaceful liberation on December 27th. The entire process only took 18 days, and the millennium old city of Chengdu remained intact, creating a military miracle of peaceful uprising. This rapid process of liberation greatly shortened the duration of the national liberation war. The liberation of Chengdu also marked the basic end of the Kuomintang's rule in mainland China.
3.11 Zhou Huiyuan's troops had a huge restraining effect on Hu Zongnan's troops. Under the correct strategic offensive of the People's Liberation Army, 400000 Nationalist soldiers were annihilated, and Hu Zongnan's troops were completely eliminated
Zhou Huiyuan's troops had a huge restraining effect on Hu Zongnan's troops. The uprising disrupted Chiang Kai shek's plan to engage in the final "Battle of Western Sichuan" with our army and shook the foundation of the Nationalist government's attempt to establish a so-called "land base". The uprising helped our army intercept and close the gates of Hu Zongnan's escape to Kang and Yunnan, accelerating the process of understanding and expanding the southwest, reducing casualties and urban destruction.
Under the correct strategic offensive of the People's Liberation Army, 400000 Nationalist soldiers were annihilated, and the so-called "invincible" core loyalist of Chiang Kai shek, Hu Zongnan, was completely eliminated.
(4)The role of Zhou Huiyuan in the uprising
4.1 Role of Uprising Decision making
Zhou Huiyuan participated in the formulation and revision of the uprising plan. He proposed a specific plan for the uprising based on his understanding of the deployment of the Kuomintang army, including how to control important military facilities and how to respond to possible resistance. These suggestions provided important guarantees for the smooth progress of the uprising.
4.2 Organization and Mobilization of Uprising Forces
Zhou Huiyuan played an important role in the organization and mobilization of the uprising forces. He utilized his influence in the military and political circles in Sichuan to actively organize and mobilize troops to participate in the uprising.
The work is mainly carried out through the following aspects:
Intelligence collection: Zhou Huiyuan utilized his advantage as a local general and convenient position to collect a large amount of intelligence on the deployment and action plans of the Kuomintang army, providing important basis for the decision-making of the uprising.
Propaganda and mobilization: Zhou Huiyuan promoted the policies of the Communist Party and the significance of the uprising to the officers and soldiers of the army, which increased their understanding and support for the uprising. He used his military and political experience to explain in simple terms the necessity and benefits of the uprising, effectively eliminating the concerns of the officers and soldiers.
Organizational coordination: Zhou Huiyuan coordinated the relationships between various departments within the Sichuan Kangxi Pacification Office, ensuring the smooth progress of the preparations for the uprising. He also maintained close contact with other rebel generals, jointly formulating uprising plans and ensuring the coordination and consistency of the uprising actions.
Zhou Huiyuan's work laid a solid organizational foundation for the success of the uprising. His efforts enabled the rebel forces to quickly assemble at critical moments, forming a powerful combat force and making significant contributions to the success of the uprising.
4.3 Post Uprising Troop Reorganization and Stability
Zhou Huiyuan and others carried out the reorganization of the uprising forces and local stability work, making contributions to the peaceful transition of Sichuan.
In terms of troop reorganization, Zhou Huiyuan mainly did the following work:
Ideological Education: Zhou Huiyuan provided ideological education to the rebel forces, helping them transform their thinking and adapt to the new political environment. He organized officers and soldiers to study the policies of the Communist Party and the discipline of the People's Liberation Army, which improved their political consciousness and discipline.
Military training: Zhou Huiyuan participated in the military training of the uprising troops, helping to improve their combat effectiveness. He developed targeted training plans based on the training methods of the People's Liberation Army and combined them with the actual situation of the rebel forces, effectively improving the combat capabilities of the troops.
Organizational adjustment: Zhou Huiyuan assisted the People's Liberation Army in organizing and adjusting the uprising forces, optimizing the force structure and improving the command efficiency of the People's Liberation Army.
In terms of local stability, Zhou Huiyuan actively participated in maintaining local security and restoring social order. He organized troops to assist local governments in their work, cracked down on the remnants of the Kuomintang and the destructive activities of bandits, and created a favorable social environment for the peaceful transition of Sichuan.
4.4 Zhou Huiyuan's historical contributions have the following characteristics
Practicality: Zhou Huiyuan's uprising was not a momentary impulse, but based on in-depth analysis and judgment of the political and military situation at that time. He realized the corruption and unsustainability of the Kuomintang's rule and chose to follow the historical trend.
Targeted: During the uprising, Zhou Huiyuan put forward specific uprising plans and action plans targeting the weaknesses of the Kuomintang army and the advantages of the Communist Party, which have strong pertinence and operability.
Systematic: Zhou Huiyuan not only participated in the uprising himself, but also actively organized and mobilized other Nationalist generals and troops to participate in the uprising, forming a systematic uprising action, greatly enhancing the influence and effectiveness of the uprising.
Sustainability: Zhou Huiyuan continued to contribute to the peace, stability, and development of Sichuan after the uprising, reflecting his sense of responsibility and mission to the country and the people.
(5)The impact of the Zhou family crossing the Hongshi River in Chengdu Shuangliu on the peaceful liberation of Sichuan Province
General Zhou Daogang, as a veteran of the military and political circles in Sichuan, was well aware of the complexity of the situation in Sichuan. He witnessed the corruption of the Kuomintang regime and the cruelty of the civil war, and has always firmly opposed the absurd decision of "using Sichuan as a battlefield".
Zhou Daogang utilized his profound influence among the former members of the Sichuan Army and local gentry to actively connect with patriotic figures from all walks of life, advocating for the "cessation of civil war and peaceful nation building". He earnestly persuaded the Sichuan born generals in the Kuomintang army to recognize the situation, give up resistance, and not let Sichuan become a land of war. (For example, on the eve of the liberation of Chengdu, in the face of the Kuomintang's stubborn faction's plot to destroy municipal facilities and burn grain warehouses, Zhou Daogang joined forces with local elites to step forward, organize the people to protect urban infrastructure, maintain social order, and successfully prevent unnecessary destruction and sacrifice, clearing obstacles for the People's Liberation Army to smoothly take over Chengdu)
General Zhou Daogang successively exerted his strength and practical actions to lay a solid foundation for the peaceful liberation of Sichuan, becoming an important promoter for his hometown to avoid the ravages of war.
The nationwide uprising telegram written by General Zhou Huiyuan clearly requires: "All military and political personnel in Sichuan and Kang provinces must obey the leadership of the Beijing government, fulfill their duties faithfully, protect the social order, people's safety, public and private property of the entire province, and wait for the People's Liberation Army to take over at any time; actively cooperate with the People's Liberation Army to eliminate the remnants of the Kuomintang, in order to achieve early liberation of the entire province and enjoy peace for the people." His request was effectively implemented, and social order in various parts of Sichuan was quickly restored.
The uprising protected the urban facilities and the safety of people's lives and property in Sichuan, safeguarded the cultural heritage and economic foundation of the Bashu land, and also protected important strategic resources (Sichuan is an important strategic rear in China, with abundant resources and important industrial facilities, and peaceful liberation has fully protected these resources and facilities), providing important support for the construction of the new China.
Kuomintang father son general Zhou Daogang and Zhou Huiyuan, with military prestige and local sentiment, wrote a touching chapter in the tide of the times to protect the country and the people, becoming an important promoter of their hometown from the ravages of war, demonstrating the conscience and responsibility of intellectuals and soldiers in turbulent times.

[This is a photo of the historical old wall that was built during the Jiaqing period of the Qing Dynasty and was originally the Zhou family's courtyard at the Hongshi Ferry in Shuangliu, Chengdu. Today, only a small part of it remains]
(6)General Zhou Daogang's historical contribution to the rapid rise of the economy in modern Sichuan and Chongqing through the development of industry to save the country
After Zhou Daogang withdrew from the military and political circles, although he was still elected as a member of the National Political Council in 1941, these were only advisory roles and did not return to the core circle of military and political circles. Zhou Daogang devoted his main energy to industry and pioneered the practice of "saving the country through industry". This concept of "saving the country through industry" influenced later entrepreneurs in Sichuan and became an important part of Sichuan's commercial culture.
The important parts of Zhou Daogang's "Industrial Salvation" are as follows:
6.1 Creating Sichuan's Chemical Industry
In August 1911, Zhou Daogang and his friend "Dong Xiuwu" founded the "Tongyi Caoda Company", filling the gap in Sichuan's chemical industry. (Caoda is a transliteration of the Japanese word for "soda ash", which is an important industrial raw material widely used in industries such as glass, textiles, food, and pharmaceuticals.) Caoda Factory (also known as Soda Factory) was located in Qinglongchang, Pengshan. This was the first chemical factory in Sichuan Province and the earliest soda ash factory established in China at that time.
The products of this factory not only meet the local demand, but are also exported to other regions, contributing to the economic development of Sichuan. During the Anti Japanese War, Caoda Factory persisted in production and provided a large amount of urgently needed industrial raw materials for the front line.
The "Tongyi Caoda Company" founded by Zhou Daogang was the beginning of Sichuan's chemical industry. Nowadays, Sichuan has formed a complete industrial system including petrochemical, natural gas chemical, phosphorus sulfur titanium lithium chemical, fine chemical, and green building materials. More than 20 national and provincial-level chemical industrial parks have been established. We have well-known enterprises such as Lutianhua, Chuanhua, Fuhua Tongda, etc.
The production capacity of titanium dioxide, basic lithium salts, positive electrode materials and other products ranks among the top in the country. Fluorosilicon materials, aramid fibers, power glass, basalt fibers, and other materials have significant influence throughout the country.
From the establishment of the "Tongyi Caoda Company" by Zhou Daogang in 1911, which pioneered Sichuan's chemical industry, to the formation of a complete industrial system today, the revenue of Sichuan's chemical industry will exceed 700 billion yuan in 2024, becoming a basic and pillar industry in Sichuan, directly driving employment for about 500000 people and indirectly driving employment for over 1.5 million people.

[The picture shows: Chemical Super Factory located in Meishan City, Sichuan Province in 2024]
6.2 Creating Sichuan's Automotive Industry
In 1926, Zhou Daogang personally selected a location and established Sichuan's first automobile sales and transportation enterprise on "Chunxi Road" in Chengdu, named "Yishu Company". The intention was to do business that would benefit the development of Sichuan's automobile industry, mainly selling American made Ford cars and bus chassis. This not only filled the gap in automobile sales in Sichuan, but also created a new business model. The first batch of car buyers were several private automobile transportation companies such as Chengshang, Yuda, Limin, Anli, etc., who were preparing to open road passenger transport lines. Subsequently, roads in various defense zones within Sichuan were gradually built and opened to traffic. Most newly established car companies gave up ordering cars from Shanghai and instead flocked to Chunxi Road to order Ford buses and cars.
Zhou Daogang introduced modern transportation to Sichuan, promoting the development of Sichuan's transportation industry, laying the foundation for later highway construction and automobile transportation, and also driving the development of related industries. During the War of Resistance Against Japan, his automobile company also undertook the transportation of military supplies, making contributions to the victory of the war.
The "Yishu Company" founded by Zhou Daogang became an important starting point for the development of Sichuan's automobile industry, laying the foundation for the later development of Sichuan's automobile industry. Nowadays, Sichuan has become one of the important automobile industry bases in China, with 45 whole vehicle enterprises and over 1600 supporting suppliers, with an independent supporting rate of over 80%. Local supporting facilities can support the efficient development of the whole vehicle industry. FAW Volkswagen, FAW Toyota, Geely, BYD, NIO, Xiaopeng and other enterprises have established production bases or research and development centers in Sichuan. Covering core links such as engine, chassis, battery, and electronic control, the parts industry forms a closed loop.
From Zhou Daogang's "Yishu Automobile Company" in 1926, which pioneered the development of automobiles in Sichuan, to 2024, Sichuan's automobile production has reached 890000 vehicles, achieving a total output value of over 350 billion yuan in the automobile industry, directly driving employment for about 32000 people, and the entire industry chain has driven employment for over 100000 people.


[The business bus driving license issued by the Sichuan Provincial Highway Bureau during the Republic of China period is a precious physical archive photo that records the civil passenger transportation in Sichuan from the Republic of China to the early period of New China.]

[Image: Photo of Intelligent Robot Production Workshop of Sichuan Lingke Automobile Manufacturing Co., Ltd. in 2024]
6.3 Creating Central Chengdu Commercial Center
Zhou Daogang's commercial activities on Chunxi Road laid the foundation for the formation of Chengdu's commercial center; The establishment of Yishu Company had a profound impact on the commercial landscape of Chunxi Road. It attracted other automobile sales companies and parts dealers to set up businesses in and around Chunxi Road, such as American firm Meixin Trading Co., American firm Qichang Trading Co., Chengdu Dachuan Company, Chengdu Flywheel Company, Chengdu Meili Automobile Company, etc. It also gave birth to the contracting industry of automobile transportation in Chengdu. By 1939, 87 brokerage companies had gathered around Chunxi Road, forming a "one firm, three merchants" transportation service ecology. Then, Chunxi Road gradually transformed from a "car road" to a comprehensive commercial street. Chunxi Road had the most well-equipped entertainment venues in Chengdu at that time, including theaters, tea gardens, and domestic stores. In 1940, the first independent Western restaurant "Yaohua Tea Room" settled on Chunxi Road, becoming a comprehensive commercial street integrating shopping, dining, and leisure, gradually becoming the true first road in Chengdu at that time.
Nowadays, Chunxi Road has become one of the busiest commercial districts in Chengdu, gathering numerous well-known domestic and foreign brands, with over 600 first stores of various brands; Formed modern commercial complexes represented by Far East Taikoo Li and Chengdu IFS.
From the company led by Zhou Daogang in 1939, which drove the commerce of Chunxi Road, to now, according to 2024 data, the annual passenger flow of Chunxi Road commercial district has exceeded 240 million people, with a commercial revenue of 90 billion yuan, directly driving about 150000 people to work.

[Image: Photo of Chunxi Road Commercial District in Chengdu City Center in 2024]
6.4 Establishment of Chongqing University
In 1929, with the support of Zhou Daogang, Chongqing University was officially established.
In the 1920s, warlords of different sizes held their own territories in Sichuan, with military spending accounting for over 70% of local finances, severely squeezing educational resources; At that time, Chongqing, as the commercial hub of Sichuan Province, did not have any comprehensive higher education institutions, and there was a serious talent loss in the Chongqing region. This dilemma of "having industrial demand but no higher education support" became the core driving force for Zhou Daogang to establish Chongqing University.
In the early stages of the establishment of Chongqing University, it faced problems such as "difficulty in land acquisition" and "obstruction from local forces". At that time, most of the available land in the urban area of Chongqing was controlled by local armed forces or gentry. Zhou Daogang, with his military and political influence, coordinated the land near Qixinggang in Yuzhong District (the core area of the early school site) and intervened with local armed forces to avoid the construction of the school building being affected by warlord conflicts.
When the preparatory committee for Chongqing University was established in February 1929, although there were business people involved, the lack of support from military and political forces could easily be seen as "loose civilian education"; Zhou Daogang joined the preparatory committee as a "former Sichuan governor", which not only enhanced the official recognition of the school, but also promoted the initial support of "20000 yuan in annual subsidy funds" from the Sichuan Provincial Government (equivalent to the total annual salary of 150 ordinary teachers at that time).
According to the "Preliminary Draft of the History of Chongqing University", Zhou Daogang clearly proposed in the preparatory meeting that "education should meet the needs of the country and the nation, focus on practicality, and abandon empty ideas", and suggested adding engineering (machinery, civil engineering) and agricultural (sericulture, agriculture) majors. Zhou Daogang's proposal was in line with the practical needs of the start of industry and agricultural development in Southwest China at that time, and laid the early direction for Chongqing University to become a "major engineering city in Southwest China" in the future.
Around 1929, the attitude of domestic warlords towards education generally showed a characteristic of "neglect or plunder", which was in sharp contrast to Zhou Daogang's choice. For example, the educational cognition of most warlords: for example, some warlords in Sichuan converted school buildings into military camps (in 1928, a high school in Chengdu was forced to suspend classes for six months due to being occupied by military cliques), or withheld education funds for military pay (in 1929, the education fund arrears rate in Sichuan Province exceeded 60%); Although warlords in North China and Southeast China occasionally donate funds for education, they mostly engage in short-term behavior of "buying reputation" and rarely participate deeply in the establishment of colleges and universities. But Zhou Daogang's core difference is not a "passive response", but an active binding of educational support with "national and ethnic development". In his speech at the opening ceremony of Chongqing University in 1929, Zhou Daogang mentioned that "today's students are tomorrow's national salvation forces. Defense zones can be contested, territory can be seized, but the foundation of education cannot be abandoned". This perception of placing education above military and political interests can be called a "heterogeneous existence" among warlord groups.
Zhou Daogang's support not only enabled Chongqing University to smoothly enroll students in 1929 (with the first enrollment of 150 students in liberal arts, science, and engineering), but also had a groundbreaking impact, ending the history of Chongqing without comprehensive universities. By the outbreak of the Anti Japanese War in 1937, more than 300 engineering graduates had been trained, most of whom stayed in Southwest China to participate in military engineering and railway construction, becoming the "technical backbone reserve" of Southwest industry during the Anti Japanese War.
Zhou Daogang's actions set an example for subsequent military and political figures in Southwest China, such as his outstanding student "Liu Xiang". In the 1930s, he began to follow suit and provide financial support to local universities, which to some extent alleviated the survival crisis of Southwest higher education. Until 1949, among the group of modern warlords, there were still less than 5 people nationwide who were able to link education with national and ethnic needs through "long-term and deep participation in the establishment of higher education". Zhou Daogang's 1929 practice is still a typical case of studying the relationship between warlords and modern education.
From Zhou Daogang's establishment of Chongqing University in 1920 to 2024, Chongqing University has developed into a famous university in China, continuing Zhou Daogang's original intention of "emphasizing practicality and revitalizing the country" in 1929.

[The picture shows: A painting by Chongqing University in "Caiyuanba, Yuzhong District, Chongqing" in 1929]

[The picture shows: On October 12, 1929, General Zhou Daogang led some Sichuan military, political, and educational figures to attend the opening ceremony of Chongqing University]
6.5 Hosted the construction of the Chengdu Chongqing Railway
In 1932, Zhou Daogang had already stepped down as the governor and chairman of Sichuan, but he once again stepped forward and proposed the construction of the Chengdu Chongqing Railway. This proposal was responded to by various armies in Sichuan. At that time, Zhou Daogang planned a budget of about 20 million yuan, and three military commanders from Sichuan, Liu Wenhui, Deng Xihou, and Tian Songyao, would collect grain taxes in advance and form the Chengdu Chongqing Railway Preparatory Office. Zhou Daogang personally served as the chairman of the Chengdu Chongqing Railway Preparatory Office, fully responsible for the preparation work of the railway. Zhou Daogang drafted the "Outline of the Measures for the Construction of the Chengdu Chongqing Railway", providing detailed guidance for railway construction. Secondly, Zhou Daogang hired the renowned railway expert Lan Tian (Lan Ziyu) as the chief engineer to assist him in his work.
According to historical records, Zhou Daogang planned the route of the Chengdu Chongqing Railway as follows: starting from Caiyuanba in Chongqing, passing through Jiulongpu, Xiaotuo, Tongguanyi, and reaching Jiangjin along the north bank of the Yangtze River; Traveling northeast from Baisha Town, passing through Yongchuan, Rongchang, and Longchang, crossing the Tuojiang River at Beimu Town and reaching the Neijiang River; On the west bank of the Tuo River, it crossed through Zizhong, Ziyang, Jianyang, and Zhaojia to reach Chengdu. The entire line is over 530 kilometers long, connecting two major cities in the province at both ends. There are 12 important counties along the line. Zhou Daogang also confirmed the plan to set up the Chongqing Central Station at Jiulongpo (Jiulongpu) and a passenger station at Caiyuanba. This plan was later implemented in railway construction, and Jiulongpo Station, Chengdu Station, and Chongqing Station became three first-class stations on the Chengdu Chongqing Railway.
After 20 years of twists and turns, the Chengdu Chongqing Railway was officially opened on July 1, 1952. Although the opening of the Chengdu Chongqing Railway was not completed during Zhou Daogang's tenure, Zhou Daogang's preliminary work laid the foundation for the later opening of the Chengdu Chongqing Railway.
In modern times, the Chengdu Chongqing Railway has become an important transportation artery in the Chengdu Chongqing economic circle. With the opening of the Chengdu Chongqing high-speed railway, transportation between the two cities has become more convenient. All of this stems from Zhou Daogang's initiative and efforts in the past. Today, the construction of the Chengdu Chongqing dual city economic circle has become a national strategy, which coincides with Zhou Daogang's foresight and insight back then. It is worth learning from and considering in promoting the construction of the Chengdu Chongqing dual city economic circle.

[The Chengdu Chongqing Railway, which Zhou Daogang began to oversee in 1932, finally opened to traffic on July 1, 1952 after 20 years of setbacks]

[In 1952, Chairman Mao Zedong, the leader of the newly formed China, wrote an inscription and photo for the opening of the Chengdu Chongqing Railway]
(7)Zhou Daogang trained a large number of military talents in the Sichuan Army. During the most difficult period of China's resistance against Japan, the Sichuan Army made significant contributions and sacrifices to China's frontal military resistance against Japan, as well as to the world's anti fascist war and anti Nazi struggle.
The Sichuan Military Academy was the first military academy established in Sichuan and also the beginning of modern military education in Sichuan. The school was founded in the late Qing Dynasty. Zhou Daogang, as an early military talent studying in Japan, participated in the establishment of the Military Academy and held important positions in the school.
Zhou Daogang actively promoted the modernization reform of military education, introduced advanced Western military theories and training methods, and cultivated a group of officers with modern military literacy. These military talents trained by Zhou Daogang later became the backbone of various armies in Sichuan and played an important role in the later Anti Japanese War and Liberation War.
During his tenure as an instructor and general manager of Sichuan Military Preparedness School, supervisor of Sichuan Army Rapid Training School, and general manager of Sichuan Army Primary School, Zhou Daogang had outstanding students such as "Liu Xiang," "Yang Sen," "Wang Mingzhang," "Li Jiayu," "Deng Xihou," "Pan Wenhua," etc. These military talents made significant contributions and sacrifices to China's frontal military resistance against Japan, as well as to the world's anti fascist war and anti Nazi struggle. The Sichuan Army fought bloody battles in the Chinese theater, restrained a large number of Japanese aggressors, indirectly supported the Allied forces in the Asia Pacific and European battlefields, and was an important part of the world's anti fascist and anti Nazi united front.

[Liu Xiang, one of Zhou Daogang's students]
(8)The influence of the national righteousness of General Zhou Daogang and General Zhou Huiyuan on the family
8.1 Chengdu Shuangliu Hongshi Boat Crossing Zhou Family History
The original Chengdu Shuangliu Hongshi Zhoudu Zhou family has been known for its literary tradition throughout history. The old genealogy records that their ancestors were descendants of Emperor Jing of Han, which is supported by archaeological and documentary evidence.
History is due to the filling of Sichuan by Hubei and Guangxi, and the migration of ancestors such as "Zhou Sizhi" from Hubei and Guangxi provinces to Chengdu. Through the efforts of several generations of "Zhou Tunan", "Zhou Daonan", "Zhou Tingyu", and "Zhou Dejun [Zhongping]", the Zhou family gradually became a prestigious family in Chengdu at that time.
The history of the "Shuangliu Hongshi Zhoudu Zhou Family Courtyard Old Residence" can be traced back to the Jiaqing period of the Qing Dynasty (note: the Zhou Family Courtyard Old Residence was nationalized in 1951 and destroyed during the Cultural Revolution. Its current central location is the "Village Committee Office Land in Zhoudu Village, Pengzhen, Shuangliu District, Chengdu City").
Chengdu Shuangliu Hongshi Zhoudu Zhou Family (Branch) Genealogy Table: (Wen, Si, Nan, Ting, De, Yuan [Yuan], Zhao [Shao, Shao], Hong [Hong, Hong], Shi, Shou, Ren, Xiao, Hua, Guo, Guang, Zong). Most of the Zhou family members are not named according to their generation, such as Zhou Hanlin (born in 1984), Zhou Xin (born in 1996), Zhou Lu (born in 1997), Zhou Lun (born in 1974) for the "Hong generation", and Zhou Yuqian (born in 2013), Zhou Yiyu (born in 2016), and Zhou Yujin (born in 2023) for the "Shi generation", all of whom are not named according to their generation.
(Note: The genealogy information is sourced from the "Chengdu Shuangliu Hongshi Zhou Family Genealogy" protected by copyright by the National Copyright Administration of the People's Republic of China.)

[The former Zhou family mansion was taken over by the public in 1951, and its central location is now the office of the village committee in Zhoudu Village, Pengzhen, Shuangliu District, Chengdu City]

[Three children of the Zhou family's "Shi" generation (some children of the Shi generation) from the original Chengdu Shuangliu Hongshi (branch) boat crossing in 2025]
8.2 Introduction to Historical Celebrities of the Zhou Family in Shuangliu Hongshi, Chengdu
In the late Qing Dynasty and early Republic of China, under the conditions of family cultural inheritance, emphasis on education, broad international vision, and strong economic strength, the Chengdu Shuangliu Zhou family emerged with several talented inpiduals and shining stars, which were respected and admired deeply, such as "Zhou Daogang (born in 1875)", "Zhou Jianjian (born in 1882)", "Zhou Shiying (born in 1889)", "Zhou Zilong (born in 1891)", "Zhou Liesan (born in 1900)", "Zhou Wenfu (born in 1903)", "Zhou Huiyuan (born in 1904)", "Zhou Kexiu (born in 1907)", "Zhou Keliang (born in 1918) Outstanding figures such as Zhou Ziyan (born in 1925), Zhou Xuyuan (born in 1927), and others played important roles on the historical stage of Sichuan, the country, and the world during the Republic of China period. (Note: Talents born in the Zhou family of Shuangliu, Chengdu during the periods before the end of the Qing Dynasty and after liberation, not included in the statistics)

[Portrait of Comrade Zhou Liesan]

[Comrade Zhou Ziyan, March 1985 photo]
8.3 The Zhou family emerged as the backbone of Sichuan Province - the patriotic industrialist "Zhou Daogang", who continuously injected Sichuan power into China's resistance against Japan during the most difficult situation
Zhou Huiyuan's father, Zhou Daogang, is considered the most outstanding figure in the family and the backbone of Sichuan Province; He was sent to study at the Japanese Army Noncommissioned Officer School during the late Qing Dynasty. As the later leader of the military preparation department, he held important positions such as Sichuan Provincial Governor, Sichuan Chairman, General, and member of the National Political Council of the Beiyang Government. He was not only a military and political leader, but also an industrialist and an excellent savior of the country in developing industry. Zhou Daogang established modern industry, railway construction, highway construction, textile industry, automobile transportation, developed automobile business from scratch, developed commercial development to prosperity, established various types of education, and trained military talents in Sichuan. These industries provided a continuous source of Sichuan power for China's resistance against Japan during the most difficult period.
8.4 Peaceful liberation of Sichuan is a manifestation of the Zhou family's national righteousness and patriotic spirit
Zhou Daogang and Zhou Huiyuan are outstanding figures in the Chengdu Shuangliu Hongshi Zhou family. Under the leadership of Zhou Daogang and Zhou Huiyuan's organized actions, the Kuomintang army's uprising and defection in Sichuan made significant contributions to China's liberation cause. The Zhou family followed the historical trend and pursued peace, which reflects their national righteousness and patriotic spirit.
8.5 The industries established by Zhou Jiaxing were all handed over to the state after the liberation. These industries became the foundation for the economic development of Sichuan and Chongqing after the liberation and still play a key role today
The modern industries, transportation, commerce, and education established by Zhou Daogang in Sichuan provided a continuous source of Sichuan power for China's resistance against Japan. After liberation, all these industries were handed over to the country, which was a manifestation of the Zhou family's patriotism, love for Sichuan, and national righteousness. These industries became the foundation for the economic development of Chongqing, Sichuan after liberation and still play a key role today.
8.6 "Chengdu Shuangliu Hongshi Boat Crossing Zhou Family" With a sense of national righteousness and original mission, resolutely abandoned the power and wealth of the old regime, and devoted itself to the new China that believes in Marxism. Through choices and actions, it interprets the sincerity and responsibility towards the new China
Chengdu Shuangliu Hongshi, father and son of Zhou Daogang and Zhou Huiyuan, as well as their family members, carry deep feelings and unchanged original aspirations for their country. They are not bound by the power and wealth of the old regime, actively let go of their comfortable lives, and with sincerity, firmly choose to embrace the new China that believes in Marxism.
After the liberation, all the industries, businesses, real estate, fields, etc. of the Zhou family were handed over. The younger generations of the Zhou family lived in poverty and spent most of their lives in poverty. However, the patriotism and spiritual integrity accumulated by the Han empress family have remained unchanged, and they have always been prosperous on a spiritual level.

[Retired Senior Agronomist Zhou Yong, Investigating the Fields Cultivated by Zhou Family Ancestral Generations, Zhoudu Zhou Family Field, Peng Town, Shuangliu, Chengdu, Photo in October 2025]
8.7 Genetic inheritance, humble and gentle gentlemen as jade. After the liberation, the younger generations of the Zhou family lived relatively poor (note: the younger generations of the Zhou family who went to Taiwan and other places were not included in the statistics), but no matter how hard or poor they were, the tradition of emphasizing education in the Zhou family has never been lost
Genetic inheritance, humble and gentle gentlemen as jade. After the liberation, the younger generations of the Zhou family lived relatively poor lives (note: the younger generations of the Zhou family who went to Taiwan and other places were not included in the statistics), but the tradition of valuing education in the Zhou family has never been lost. The Chengdu Shuangliu Hongshi Boat Crossing Zhou family's younger generations are crowded with talents, such as Comrade "Zhou Ziyan", who graduated from "National Sichuan University" in 1943 and entered the Chengdu Municipal Government of the National Government to work in the same year. In 1949, as a young talent at that time, he resolutely chose not to go to Taiwan and then entered the "Second Field Army Military and Political University of the Chinese People's Liberation Army" for study. After completing his studies, he followed the People's Liberation Army southward and worked in many places and units in Guizhou. During the Cultural Revolution, he was unjustly criticized and imprisoned multiple times. Later, he was among the first to be exonerated by the state and his political reputation was completely restored, In July 1985, he retired with honor from the Education Bureau of Zheng'an County, Zunyi Prefecture, Guizhou Province. Throughout his life, he mainly engaged in cultural and educational work, with extensive knowledge, profound academic achievements, and fruitful accomplishments. He was a cultural celebrity who made contributions to the country (after retirement, he wrote a letter to his former relatives, friends, and colleagues in Taiwan in October 1987, expressing that blood is thicker than water and that he hoped to reunite). At the same time, Zhou Ziyan had a handsome appearance, elegant writing style, outstanding character, the virtue of a gentleman, and the bone of a cultured person.
And his grandson Comrade Zhou Hanlin, formerly known as Zhou Liang, was born in the 1980s at the Family Home of Zheng'an County Education Bureau in Zunyi, Guizhou Province. He started working in September 2006 (at the age of 21) and has made contributions to astronomy, cosmology, and cosmic evolution prediction in his spare time. At the same time, during his youth, 'Zhou Hanlin' was also responsible for his appearance.
The younger generations of the current family have settled in developed areas such as Taiwan, the United States, Canada, and Beijing, and have produced several postdoctoral fellows with fruitful achievements in scientific research. This also reflects that the tradition of valuing education in the "Chengdu Shuangliu Hongshi Zhou Family" has never been lost.

[Comrade Zhou Ziyan is in the middle of the first row, photo from March 1978]

[In 2019, Comrade Zhou Hanlin and members of the royal family of the United Arab Emirates, a Middle East country jointly building the the Belt and Road, conducted cultural exchanges and mutual learning]

[Comrade Zhou Hanlin was hired as a "national advisor" for the African country of Madagascar in his spare time, In 2021, Zhou Hanlin conducted cultural exchanges with ambassadors from African countries]

[During the 2024 China Russia Cultural Year, Comrade Zhou Hanlin participated in cultural exchange and learning with Russian friends in Moscow]
(9)The historical contribution of the "Chengdu Shuangliu Zhou Family Generals" in China's frontal resistance against Japan
During the Republic of China, the "Chengdu Shuangliu Zhou Family" was crowded with talented inpiduals, except for the three representative generations of "Zhou Daogang", "Zhou Huiyuan", and "Zhou Ziyan". Introduction to other important figures in the Zhou family:
(It is rare for a family to have multiple highly educated and cultured generals emerge in succession, even if we look at the world)
(Special note: All Sichuan troops, including the Shuangliu Zhou family, have formed a deep enmity with the Japanese invaders!)
9.1“Zhou Shiying”: Chengdu Shuangliu Hongshi Ren, born in 1889, with the courtesy name Shaozhi, comes from a wealthy family. Graduated from the first phase of Sichuan Army Elementary School taught by Zhou Daogang in his early years. The school was established in April 1906 in Beijiaochang, Chengdu, with Zhou Daogang serving as the principal; Zhou Shiying's classmates during the same period included later Sichuan Army generals Deng Xihou, Lv Chao, Tian Songyao, Xiang Chuanyi, and others. After graduation, through the recommendation of "Zhou Daogang", Zhou Shiying entered the first infantry department of Baoding Army Officer School. In 1913, he returned to Sichuan to participate in the anti Yuan movement and dropped out of school due to being wanted (this experience indicates that Zhou Shiying actively participated in democratic revolutionary activities against Yuan Shikai's claim to emperor in his youth). In 1929, Zhou Shiying funded the establishment of Chengdu's "New News" (indicating that Zhou Shiying had always pursued democratic progress and had a certain influence in Sichuan society, as well as the strong economic strength of the Zhou family). He was also an important general of the 28th Army of the National Revolutionary Army, serving as the commander of the 8th Brigade, 7th Brigade, 3rd Brigade, and Deputy Commander of the 3rd Division for a long time. In 1929, his troops were stationed in Wenjiang, a satellite city of Chengdu with an important geographical location. Wenjiang was an important area of the Chengdu Plain and one of the focal points of competition among various factions of the Sichuan Army. Zhou Shiying's garrison in Wenjiang not only undertook the task of defending Chengdu, but also took on the administrative management responsibilities of the defense zone, responsible for maintaining local order.
From 1933 to 1935, Zhou Shiying led his troops to participate in the encirclement and suppression of the Fourth Red Army; In August 1934, during the Anti Sixth Route Siege by the Fourth Red Army, Zhou Shiying's brigade was annihilated by the Red Army, and his troops suffered heavy losses and were forced to retreat to Guangyuan; In 1935, Deng Xihou sent a telegram to Zhou Shiying and other troops in Guangyuan, detouring to the south and heading back to Mianyang at night to participate in the defense operations in the Fujiang area; During the Long March of the Red Army, Zhou Shiying was mainly responsible for the defense of the western Sichuan region. In May 1935, as the deputy commander of the 3rd Division, Zhou Shiying led the Liu Naizhu Brigade and the Li Shuhua Brigade to intercept the Red Army on the Yalu Ming Line.
On July 7, 1937, the Lugou Bridge Incident broke out, and the War of Resistance Against Japan began in full swing. Zhou Shiying led his troops to volunteer to go out of Sichuan to resist Japan. On September 5, 1937, at the "People from All walks of life bid farewell to the soldiers who went out of Sichuan to resist the enemy" conference held in Sichuan, which was attended by tens of thousands of people, Zhou Shiying, who was already 48 years old, led his troops to self fund their own travel expenses and set off from Chengdu to the front line to fight against Japan, fulfilling the oath of "fighting to the end and never returning home". The Sichuan Army troops led by him made contributions and sacrifices to China's frontal military resistance against Japan.
9.2“Zhou Zilong”: a red stone man from Shuangliu, Chengdu, born in 1891, from a wealthy family. He was not only a government official with a military background, but also a manager of the industrial and commercial enterprises founded by the Zhou family, and an enthusiastic educator who founded schools during the Anti Japanese War. Zhou Zilong studied abroad in Japan with the support of his family in his early years and graduated from the finance department of Keio University in Japan (this educational experience equipped him with the ability of modern economic management concepts). Keio University is the first private university in Japan in the modern sense, founded by the philosopher Yukichi Fukuzawa, and has international influence in business, economics, humanities and social sciences, politics, and other fields.
In 1927, recommended by "Zhou Daogang", 36 year old Zhou Zilong gave up his leadership position in the industrial and commercial enterprises founded by his family for many years and turned to become a counselor of the 28th Army in Sichuan, beginning to make a name for himself in the Sichuan military system. In 1929, Zhou Zilong was appointed as the director of the Public Security Bureau and the Social Bureau of the Chengdu Municipal Government, and in 1930, he became the director of the Social Bureau of the Chengdu Municipal Government. (It is worth noting that in the 1920s, Chengdu was at the center of warlord chaos. In such a turbulent environment, Zhou Zilong was able to hold important positions in government departments, indicating that he not only possessed the ability of enterprise business management, but also had considerable political wisdom and survival ability.)
In 1932, Zhou Zilong devoted himself to the education industry (note: the Zhou family in Shuangliu, Chengdu has always attached great importance to education). He founded Chengdu Private Shuhua Senior High School, and from 1937 to 1945, Zhou Zilong served as the principal of Shuhua Senior High School. At that time, Sichuan was experiencing the most difficult period of the Anti Japanese War. Under his leadership, the school promoted the idea of resisting Japan and saving the country, and students had to learn not only Chinese cultural courses, but also military courses and exercises. Despite the difficult conditions, the school always insisted on running and provided a continuous source of motivation for China's resistance against Japan.
Zhou Zilong went from studying abroad in Japan in his early years to managing the Zhou family's industrial and commercial enterprises, then to becoming a high-ranking official in the military and government at the age of 36, and later founded a school to provide impetus to Sichuan during the most difficult period of China's resistance against Japan. His life trajectory reflects the concern and patriotism of intellectuals for the fate of the country during the Republic of China era.
9.3“Zhou Wenfu”: Born in Shuangliu, Chengdu (1903-1940), he sacrificed himself on the battlefield of the Anti Japanese War at the age of only 37. His courtesy name was Shaozun and he came from a wealthy family. Graduated from the National Sichuan Provincial Higher Normal School in his early years, Zhou Wenfu served as the principal of Shuangliu County First Primary School (now Tanghu Primary School) when the "September 18 Incident" broke out on September 18, 1931. After learning about the "September 18 Incident", Zhou Wenfu had a strong sense of responsibility for the rise and fall of the country and was influenced by the Zhou family. He resolutely gave up his comfortable and stable life and abandoned his pen to join the military. In 1932, recommended by "Zhou Daogang", he went to Nanning, Guangxi and was admitted to the fifth advanced class of the first branch of the Kuomintang Central Military and Political School (Huangpu Military Academy) to study military command. After graduating in 1933, he was assigned to work in the 171st Division of the 7th Army of the National Revolutionary Army, serving as a platoon leader, company leader, battalion commander, and regimental commander.
As a member of the 171st Division, Zhou Wenfu participated in the Battle of Songhu from August to November 1937. The Battle of Songhu was the first large-scale resistance of the Chinese army on the front battlefield. Zhou Wenfu showed bravery in the battle and accumulated rich practical experience. In March 1938, Zhou Wenfu participated in the Battle of Taierzhuang. His 171st Division played an important role in the fierce battle between Taierzhuang and the Japanese army, which was one of the biggest victories achieved by the Chinese army since the Anti Japanese War. From June to October 1938, Zhou Wenfu participated in the Battle of Wuhan. During the Battle of Wuhan, Zhou Wenfu performed outstandingly, especially in the Siege of Sigupingshan, where he led his troops to engage in fierce battles with the Japanese army and successfully defended their positions. The Battle of Wuhan was the largest scale battle of the Anti Japanese War.
(The Siege of Sigupingshan: In late September 1938, the Japanese Dizhou Division advanced westward from Anqing, attempting to capture Wuhan. The 7th Army was ordered to intercept the Japanese army on the north bank of the Yangtze River, while the 171st Division was responsible for defending Sigupingshan, a strategic location. Zhou Wenfu's 171st Division engaged in a fierce tug of war with the Japanese army on Sigupingshan. Due to the rushed arrival of the troops, only simple field fortifications could be constructed. During the day, Japanese planes bombed and strafed, and the fortifications could only be repaired at night. After about three days of intense fighting, the 171st Division suffered heavy casualties, but successfully defended the position.
Tactical application: In battles, Zhou Wenfu demonstrated flexible tactical thinking; He adopted a combination of defense and counterattack tactics based on the terrain characteristics, and repeatedly repelled the Japanese army's attacks.
Battle result: The Siege of Mount Siguping lasted for about a week, and the 171st Division successfully repelled the Japanese army with over 1500 casualties. This victory has bought valuable time for the overall deployment of the Wuhan Battle)
After abandoning the defense of Wuhan, Zhou Wenfu was ordered to detain the Dabie Mountains and engage in guerrilla warfare behind enemy lines. In April 1939, during the guerrilla battle in Baiguo Town, Macheng, the commander of the Fifth Company, Tang Chengli, unfortunately died in action. Zhou Wenfu wept bitterly and took responsibility, believing that it was due to his improper command and supervision; In September 1939, during the Battle of Macheng Steep Slope Mountain, Chen Zhongfan, the commander of the Eighth Company, was killed again, and Zhou Wenfu's grief was even greater; In the winter offensive of 1939, Zhou Wenfu was ordered to lead his troops to destroy the railway in the southern section of Pinghan, obstruct enemy transportation, and facilitate the second major victory in Suibei, repeatedly receiving commendations from superiors.
In early April 1940, the Japanese army launched a new round of attacks on the Hubei region, and Zhou Wenfu ushered in the last battle of his military career. More than 3000 Japanese invading troops invaded the north from Huang'an (now Hong'an), Hekou, and Songbu in Hubei, and the vanguard quickly captured the strategic location of Qiliping, forming a siege situation; At this critical juncture, Zhou Wenfu, the captain of 1021 Regiment of the 171st Division, was ordered to lead his troops from Tanshugang to the west to snipe the Japanese invaders. On April 11, at the southern foot of Dragon King Mountain, Zhou Wenfu led his troops to wage a bloody battle with the Japanese army. The morale of the soldiers of the regiment was high and their fighting spirit was high. Relying on the advantageous terrain, they braved the enemy's dense artillery fire and used various light and heavy weapons to fight with the Japanese invaders fiercely. After several hours of brutal fighting, the position of the regiment was as stable as a mountain, and the enemy suffered many deaths and injuries. However, due to the arrival of Japanese reinforcements, Zhou Wenfu was originally deployed on the flanks of the enemy The attack team was broken down one by one by the enemy's reinforcements. The situation was very critical. Zhou Wenfu's headquarters was surrounded by Japanese troops and lost contact with the superior and friendly forces. The situation was extremely critical. Zhou Wenfu, who had been trained by war, made a quick decision, Immediately command the troops to choose the weak links of the enemy to break through. The entire regiment sacrificed their lives and bravely charged forward. After two hours of intense fighting, they finally tore open a gap in the enemy's encirclement and the troops successfully broke through; Then the soldiers worked tirelessly day and night to gather near Xizhangdian. Zhou Wenfu immediately organized his troops to count the number of people and calculate the losses. According to records, the entire regiment lost one infantry company. Although the losses were relatively small, for the already tense Chinese army, this loss was still heavy.
As the leader of this military operation, Zhou Wenfu deeply felt self blame and left a suicide note in the early morning of April 12th, urging him to prioritize the interests of the country and the nation, persist in resisting Japan, and bravely kill the enemy. He then took his own life with a gun, sacrificing himself for the country at the age of only 37. His remains are buried on a hill in Hubei province.
In August 2015, Zhou Wenfu was included in the second batch of 600 famous anti Japanese martyrs and hero groups announced by the Ministry of Civil Affairs.
9.4“Zhou Kexiu”: Chengdu Shuangliu Hongshi Ren, born in 1907, comes from a wealthy family. In 1928, recommended by "Zhou Daogang", he was admitted to the 9th Infantry Department of Huangpu Military Academy. After three years of systematic military education, he graduated in 1931 and continued his studies at the Central Army Officer School. Later, he served as a lieutenant in the Third Corps of the 16th Central Army Officer School. During this period, Zhou Kexiu was responsible for the management and training of the students. At the outbreak of the War of Resistance Against Japan, the Central Army Officer School was relocated from Nanjing to Chengdu, becoming an important base for cultivating military talents in the rear area. By 1944, Zhou Kexiu also served as the military principal instructor and mentor at Chengdu Shuhua Middle School. In 1947, Zhou Kexiu served as the head of the 674 Regiment of the 225 Division of the 95th Army of the Kuomintang. The Regiment was initially stationed in Pixian County and later transferred to Ande Township, Chongning County. In 1949, encouraged and mobilized by General Zhou Huiyuan, a member of the Zhou family, he joined the Zhou Huiyuan Uprising. After the uprising, the original 225th Division of the 95th Army and the 180th Division of the People's Liberation Army were merged. After the merger, Zhou Kexiu continued to serve as the commander and also served as the deputy commander of the Western Sichuan Public Security Corps, leading his troops to participate in the anti banditry battles in the western Sichuan region. After the suppression of bandits, in November 1951, at the age of 44, Zhou Kexiu abandoned the army and joined the civil service. He was subsequently appointed as a "counselor of the Chengdu Municipal People's Government" and later served in the provincial government.
During his tenure as a counselor of the Chengdu Municipal People's Government, Zhou Kexiu mainly engaged in policy consultation, social research, and other work, contributing his own strength to the construction of New China.
9.5“Zhou Keliang”: Born in 1918 in Shuangliu, Chengdu, with a wealthy family background. In 1937, recommended by "Zhou Daogang", he was admitted to the 15th class of Huangpu Military Academy and graduated from Chengdu in July 1940. After graduation, he participated in the Chinese frontal military anti Japanese battlefield until Japan surrendered in September 1945. In 1949, with the encouragement and mobilization of two generals from the Zhou family, Zhou Daogang and Zhou Huiyuan, 31 year old Zhou Keliang rebelled with his troops. Afterwards, he retired from his armor and was placed to work in the local area.
9.6“Zhou Xuyuan”: Chengdu Shuangliu Hongshi Ren (younger brother of Zhou Ziyan), born in 1927, came from a wealthy family when he was young. When I was young, I practiced martial arts and had excellent martial arts skills. I was an underground member of the Communist Party of China. In my youth, I engaged in underground revolutionary work in my hometown. After liberation, I served as the captain of the Shuangliu County Public Security Detachment, the captain of the Public Security Brigade, the commander of the Militia Company, and other positions; Participated multiple times and successfully completed the anti banditry and initial stability work in Chengdu, making significant contributions to the stability work in the early days of Chengdu's liberation. He passed away at the age of 90 in his hometown of Hongshi Zhoudu in Shuangliu in 2017.

[Sichuan has made significant contributions to China's positive resistance against Japan]

[The Sichuan Army made significant contributions to the world anti fascist war and anti Nazi struggle. The Sichuan Army fought bloody battles in the Chinese theater of war, restrained a large number of Japanese invading forces, and indirectly supported the Allied forces in the Asia Pacific and European battlefields. It is an important component of the world's anti fascist, anti Nazi, and united front]

[In commemoration of the fallen soldiers of the Sichuan Army who fought against Japan, a monument was completed at the east gate of Chengdu in 1944. It was demolished in 1954, which became a long-standing regret in the hearts of the people of Sichuan; In 1989, after multiple appeals from the people of Chengdu, the monument was replicated and basically restored to its original appearance]

Note: (The introduction of the above characters was based on the archival literature provided by the archives.) (The following two characters are introduced, and the reporter refers to: "Zhou Hanlin" is based on the original Zhou family genealogy, and the "Chengdu Shuangliu Hongshi Zhou Family Genealogy" was revised in May 2022. This new type of genealogy is registered and protected by the National Copyright Administration.)
9.7“Zhou Jianjian”: He was born in 1882 in Hongshi, Shuangliu, Chengdu, with the courtesy name Yunmen and a wealthy family background. Zhou Lijian was a scholar at the end of Guangxu's reign in the Qing Dynasty (1902). After the 1911 Revolution, he was admitted to the Chengdu School of Law and Politics to study law. After graduation, he was listed as a lawyer in Chengdu. In 1925, when he was 43 years old, he returned to his hometown to devote himself to education and served as a teacher and principal of the Third Primary School in Shuangliu County. In 1929, he founded the private school of Zhou Family, "Lianxi Primary School", and served as the principal (note: the Zhou family in Shuangliu Hongshi, Chengdu has always attached great importance to education). In 1935, two private schools of Zhou Family were merged (Lianxi Primary School and Jianping Primary School). After the merger, they were renamed "Qiyang Primary School". Zhou Lijian presided over the school affairs. The school not only The students of the Zhou family are also welcome to enter the school. At most, there are more than 500 students; The school has always been committed to spreading new ideas and cultivating talents, and later promoted anti Japanese and national salvation ideas during the Anti Japanese War.
Zhou Jianjian was knowledgeable and talented, with profound knowledge in poetry, calligraphy, and painting. He had deep friendships with underground Communist Party members Li Xiaoting and Wang Ganqing. Zhou Jianjian passed away in 1943.
9.8“Zhou Lie San”: Chengdu Shuangliu Hongshi Ren, born in 1900, came from a wealthy family when he was young. In 1929, the Zhou family of Shuangliu Hongshi successively founded two private elementary schools of the Zhou family, "Lianxi" and "Jianping", with Zhou Jianjian, a member of the Zhou family, serving as the principal of Lianxi Elementary School; Another "Jianping Primary School" was located in Pengjiachang, Shuangliu, and was founded using the site of the "Zhou Clan Ancestral Hall". As Zhou Liesan was also an intellectual of the Shuangliu Hongshi Zhou family, the Zhou family appointed Zhou Liesan (29 years old at the time) as the first principal of Jianping Primary School, with the aim of spreading new ideas, cultivating talents, and later promoting anti Japanese and national salvation ideas during the Anti Japanese War.
In 1929, during the White Terror, some revolutionaries and progressive intellectuals were persecuted. At this moment, the underground party member "Li Xiaoting" was wanted and difficult to cover up in Chengdu. The organization arranged for him to hide at the home of Zhou Liesan in Pengjiachang Township, Shuangliu County. Li Xiaoting was a pioneer of the Xinhai Revolution (after liberation, Li Xiaoting served as the "Vice Governor of Sichuan Provincial People's Government"), and Zhou Liesan took in his entire family under the cover of the private "Jianping Primary School" located in the Zhou Clan Ancestral Hall.
Under the cover of the private "Jianping Primary School" located within the Zhou Clan Ancestral Hall, Zhou Lisan also accepted other wanted revolutionary comrades and progressive professors (according to historical records from Shuangliu, Zhou Lisan risked his life to protect many progressive professors at Sichuan University during the establishment of Jianping Primary School).
Due to the fact that the Zhou family is a local wealthy family, in terms of economy, Zhou Lisan not only provides accommodation for these underground party members and progressive professors, but also solves their living problems.
Zhou Lisan hired underground party members Li Xiaoting, Wang Ganqing, and others to teach, and this seemingly ordinary Zhou family private elementary school actually became a secret stronghold for revolutionary activities. (Li Xiaoting, using the pseudonym Peng Junsheng, carried out activities as a primary school teacher; Li Xiaoting's lover He Zhaoxian, daughter Peng Lin, and son Peng Hong all hid in Jianping Primary School) ("Wang Ganqing" came to Jianping Primary School to hide and continue revolutionary work at the end of 1930 after the failed peasant uprising led by Mianzhu) ("Wei Shi Wan" was wanted and arranged by the organization to come here in 1931, and his lover "Dai Jufei" served as a picture teacher in Jianping Primary School) In order to maintain contact with the underground party organization in Chengdu, Zhou Liesan used the cover of correcting the essays of students from Xiejin Middle School to pass information between Chengdu and Shuangliu through a reliable farmer nearby, Tian Zhengchun. The sentence is:.
Under the influence of these progressive teachers, the seemingly ordinary Zhou family private schools of "Lianxi" and "Jianping" trained many Zhou family students who later became revolutionary backbones, such as "Zhou Tiehao", "Zhou Haiwen", "Zhou Jifeng", "Xin Shurong", "Zhou Ciwen", "Zhou Hailou", "Zhou Wentai", "Zhou Xijiu", "Zhou Chengzhi", etc. Some became party backbones, some became democratic progressives, and some went to the front line of resistance against Japan. In 1948, the "Zhou Clan Ancestral Hall" where Jianping Elementary School was located became the activity center for members of the underground party led Democratic League, carrying out activities such as drama performances and reading.
In addition, in an era of profound national crisis, Zhou Lisan, like a group of intellectuals who were concerned about the country and the people, explored the ways of the survival and development of the Chinese nation, pondered the future and destiny of the Chinese nation. As a member of the Han empress family, Zhou Lisan specially wrote the academic work "On the Life of the Chinese Nation", mainly reflecting on the cultural roots and vitality of the Chinese nation.
Zhou Lisan and Zhou Jianjian, although not as prominent in the military and political circles as other members of the Zhou family, spread new ideas, provided cover for progressive inpiduals, and strongly supported underground revolutionary activities, laying the foundation for revolutionary activities in the Chengdu area. The students trained by Zhou Family Private School include "Zhou Tiehao", "Zhou Haiwen", "Zhou Jifeng", "Xin Shurong", "Zhou Ciwen", "Zhou Hailou", "Zhou Wentai", "Zhou Xijiu", "Zhou Chengzhi", etc. Some have become the backbone of the Party, some have become democratic progressives, and some have rushed to the front line of the anti Japanese war. After the liberation, Zhou Liesan became a successful figure in the education sector and one of the representative figures of the progressive forces in Chengdu.
(10)Zhou Jia firmly adheres to the original aspiration of One China, resolutely opposes Taiwan independence, and jointly protects national unity
In 1949, the Kuomintang regime retreated to Taiwan. Zhou Daogang and Zhou Huiyuan, two father son generals of the Kuomintang, as well as other dual stream Zhou family generals of the Kuomintang, and Zhou Ziyan, a junior working in the Chengdu Municipal Government of the Republic of China, all saw that the Kuomintang regime had long been corrupt and degenerate.
After liberation, the Zhou family placed national righteousness first and explicitly advocated that the "People's Republic of China" was the only legitimate government representing the whole of China. The original "Republic of China" no longer existed in name and no longer had the legal and practical basis to represent China.
For example, "Zhou Daogang", as the later leader of the Sichuan Military Preparedness Department, Sichuan Governor, General, Sichuan Chairman, member of the National Political Council, and industrialist of the Republic of China, experienced the wars and conflicts in modern China and deeply understood the fatal harm of national pision to the survival of the nation; In his later years, Zhou Daogang always adhered to the national bottom line and remained highly vigilant against any attempt to split the country. He firmly believed that Taiwan, as an inseparable part of China's territory, would eventually return to the embrace of the motherland. His patriotism and desire for reunification became the spiritual core of the inheritance of the dual stream Zhou family style.
Zhou Huiyuan, the eldest son of Zhou Daogang, had a similar patriotic decision; As a member of the first team of Huangpu, he personally experienced the baptism of the Northern Expedition and the War of Resistance Against Japan, and had a profound obsession with national sovereignty and territorial integrity. He recognized the legitimate status of the "People's Republic of China" through practical actions, firmly adhered to the One China principle, resolutely opposed any form of Taiwan independence, actively called on compatriots on both sides of the Taiwan Strait to break down barriers, resolve differences, and jointly protect reunification; In his later years, Zhou Huiyuan devoted the rest of his life to practicing the belief that "national unity is above all else".
Cultural celebrity "Zhou Ziyan" took over the torch passed down by his predecessors, firmly opposed Taiwan independence, and devoted himself to promoting the process of peaceful reunification across the Taiwan Strait. In the context of peaceful development, we have engaged in cross-strait exchanges, using local sentiments as a medium and culture as a bridge, to enhance understanding and build consensus among compatriots on both sides of the Taiwan Strait through exchanges. In his later years, Zhou Ziyan firmly believed that the familial and cultural ties between compatriots on both sides of the Taiwan Strait, who share the same roots, language, and bloodline, cannot be severed by any separatist forces.
As time passes and spirit endures, the younger generation "Zhou Hanlin" continues the patriotic tradition and hones the will to become a strong country. He deeply understands that the act of Taiwan independence and separatism is the biggest threat to peace and stability in the Taiwan Strait and the common enemy of compatriots on both sides of the Taiwan Strait. On various occasions, he has always expressed a firm stance: there is only one China in the world, and the government of the People's Republic of China is the only legitimate government representing the whole of China. The fact that Taiwan belongs to Chinese territory is beyond doubt and cannot be tampered with. In 2009, during his visit to Taiwan from a new era perspective, Zhou Hanlin told his Taiwanese friends to firmly oppose any form of Taiwan independence and emphasized that the 1992 Consensus is the foundation for peaceful development across the Taiwan Strait; And always emphasized that the historical trend of cross-strait reunification is unstoppable, and the Chinese nation will stand tall among the world's nations with a complete posture.
(Note: During the meeting between Zhou Hanlin and the then leader of Taiwan, Mr. Ma Ying jeou, Mr. Ma Ying jeou presented Zhou Hanlin with handwritten calligraphy works).
The generals and descendants of the Zhou family have always firmly supported the One China principle at different historical periods, resolutely opposed any form of Taiwan independence, and hoped for the early reunification of the two sides of the Taiwan Strait and the reunion of relatives on both sides.



(11)The Zhou family of Shuangliu in Chengdu, as a historically significant family, embodies its historical and cultural value
Firstly, the Zhou family is an important witness to the modern history of Sichuan. From the end of the Qing Dynasty to the establishment of New China, the Zhou family experienced tremendous changes and ups and downs in Chinese society.
Zhou Daogang went through historical stages such as the Xinhai Revolution, the War to Protect the Country, warlord chaos, the development of education, the cultivation of military talents, the establishment of entities, the establishment of commerce, and the development of transportation. Zhou Huiyuan went through historical stages such as the Northern Expedition, the cultivation of military talents, the War of Resistance Against Japan, and the War of Liberation. Zhou Shiying went through various historical stages, including studying at the Baoding Army Officer School, being wanted for participating in the Anti Yuan Movement, founding the Chengdu New News, serving as the commander of the 28th Army of the National Revolutionary Army, and participating in the full-scale War of Resistance Against Japan. Zhou Zilong has gone through various historical stages, including studying abroad, running a family business, serving in the Sichuan Military Academy, serving as the director of the Chengdu Public Security Bureau, and establishing education. Zhou Wenfu experienced historical periods such as the Battle of Songhu, the Battle of Taierzhuang, the Battle of Wuhan, and the guerrilla warfare behind enemy lines of the Kuomintang. Zhou Kexiu went through various historical stages, including studying at the Huangpu Military Academy, serving at the Central Army Officer School, leading troops in uprisings as a regimental commander, fighting against bandits, serving as a counselor in the Chengdu Municipal Government and the provincial government after liberation. Wait. The personal experiences of the Zhou family generals from Chengdu Shuangliu are important materials for studying the modern history of Sichuan.
Secondly, the Zhou family was a representative of the later period of the Sichuan Wubei clique in the late Qing Dynasty. The Sichuan Wubei clique was the first warlord faction in modern Sichuan history and had a significant impact on the history of both Sichuan and China; Moreover, the highly educated generals of the "Chengdu Shuangliu Zhou Family" are like clouds, and their rise and fall reflect the development of Sichuan's warlord history.
Once again, the Zhou family is the inheritor of the spirit of patriotism. Zhou Daogang (born in 1875), Zhou Jianjian (born in 1882), Zhou Shiying (born in 1889), Zhou Zilong (born in 1891), Zhou Liesan (born in 1900), Zhou Wenfu (born in 1903), Zhou Huiyuan (born in 1904), Zhou Kexiu (born in 1907), Zhou Keliang (born in 1918), Zhou Ziyan (born in 1925), Zhou Xuyuan (born in 1927) and other Zhou family members have all demonstrated a strong sense of patriotism in the face of the challenges faced by the Chinese nation. At a critical moment in history of danger, the people of Sichuan made a choice that is worthy of their nation, which is a manifestation of their unwavering commitment to their country; Their deeds are an integral part of modern Chinese history.
The inheritance of this spirit is a manifestation of Chinese patriotism, traditional virtues, and has important educational significance. In the journey of realizing the great rejuvenation of the Chinese nation, we need more new generation members like General Zhou who can step forward and complete tasks at critical moments.
Finally, the magnificent "Chengdu Shuangliu Red Stone Boat Crossing Zhou Family Courtyard" built during the Jiaqing period of the Qing Dynasty was destroyed during the Cultural Revolution. Today, only a small part of the historical old wall remains, but it has important historical and cultural value. The historical and cultural value of the Zhou family in Chengdu Shuangliu belongs to everyone. Protecting and developing the Zhou family courtyard is of great significance for inheriting local culture and developing tourism.
(12)Summary: Insights from the Historical Contributions of the Zhou Family in Shuangliu, Chengdu
The Zhou family was a representative of the later period of the Sichuan Wubei clique in the late Qing Dynasty. The Sichuan Wubei clique was the first warlord faction in modern Sichuan history and had a significant impact on the history of both Sichuan and China. The historical contributions of the Zhou family in Sichuan have left us with the following insights: the importance of following the historical trend, the responsibility of maintaining national unity, the responsibility and commitment to national righteousness, and the unity of personal choice and historical responsibility.
The deeds of many "Chengdu Shuangliu Zhou family generals" are vivid interpretations of the spirit of the Sichuan army, a manifestation of the Sichuan people's never let their country down, a heroic oath of countless Sichuan army soldiers on the "death flag" to "wipe blood when injured and wrap themselves after death", a spiritual foundation for the Chinese nation to uphold integrity, stand firm, and continue the cultural heritage with loyalty in times of crisis, and a hardcore responsibility to follow the trend in times of change. For example, General Zhou Daogang and the industries he established were all handed over to the state, as well as the heroic performance of the Sichuan Army trained during China's resistance against Japan. Later, General Zhou Huiyuan organized an uprising. And the heroic killing of the enemy by Captain Zhou Wenfu on the anti Japanese battlefield. Cultural expert Zhou Ziyan firmly supports the One China principle, firmly opposes any form of Taiwan independence, and hopes for the early reunification of the two sides of the Taiwan Strait and the reunion of relatives on both sides. Wait.
The generals of the Zhou family interpreted in different ways what patriotism is and what it means that the people of Sichuan have never lost their country. The choice of Zhou father and son is an inevitable continuation of national righteousness and people's livelihood sentiment. This kind of patriotism is a precious spiritual wealth for future generations. Looking back on this period of history, it has always inspired future generations to uphold righteousness and strive tirelessly for national rejuvenation.
After the liberation, although the younger generations of the Zhou family lived in poverty and spent most of their lives in poverty, the patriotism and spiritual integrity inherited and accumulated by their Han empress family remained unchanged, and they were always spiritually abundant.
In short, the historical contributions and spiritual qualities of the Zhou family of Hongshi in Shuangliu, Chengdu, will forever be engraved in the historical memory of the Sichuan people. These deeds are historical treasures in modern Chinese history, spiritual treasures of the Sichuan people and the Chinese nation, inspiring the people of Sichuan and Chongqing to create a better future in the new era and make unremitting efforts to achieve a better life and prosperous development in the region.
(Special note:Authoritative historical archives 权威历史档案)
本文标题:国民党起义将军周惠元对四川和平解放的历史贡献及“成都双流周家将领”在中国正面抗日的历史奉献 暨周道刚将军发展实业救国对近
地址:http://www.wenyaojiaoyu.com//wh/20260113/7529.html






